Introduction
Managing weight can feel like an uphill battle for busy professionals, often overshadowed by the relentless demands of work and personal life. It’s understandable to feel overwhelmed. Fortunately, there are a variety of free weight loss programs available, crafted specifically to fit seamlessly into hectic schedules while promoting effective and sustainable results. But how do you sift through the overwhelming options to find a program that truly works for you? This article explores ten innovative weight loss programs that not only address the unique challenges faced by busy individuals but also offer practical solutions for achieving lasting health and wellness.
Innovative Medicine: Personalized Free Weight Loss Programs for Holistic Health
Managing weight can often feel overwhelming, especially for busy professionals juggling countless responsibilities. The struggle to prioritize self-care amidst a hectic schedule can lead to frustration and a sense of defeat. But there’s hope.
Innovative Medicine understands these challenges and offers tailored programs that blend nutrition and exercise. At the heart of their approach is the significance of Human Growth Hormone (HGH), which plays a vital role in enhancing metabolism. Each treatment plan is crafted with care, taking into account the unique wellness needs of every patient. This ensures that solutions are not only effective but also fit seamlessly into individual lifestyles and goals.
By harnessing the power of HGH and its releasers, Innovative Medicine goes beyond just weight loss. Their holistic method promotes overall health, improving energy levels, and increasing muscle mass by an impressive average of 8.8%, while also decreasing fat by an average of 14.4%. This comprehensive approach is particularly beneficial for those who find it difficult to carve out time for self-care.
With a blend of innovative therapies and personalized support, Innovative Medicine empowers patients to achieve lasting results. More than just a physical transformation, this journey enhances physical, mental, and spiritual well-being, allowing individuals to thrive in all aspects of their lives.
Mayo Clinic Diet: A Structured Approach to Sustainable Weight Loss
Struggling to shed those extra pounds can feel overwhelming, leaving many feeling lost and frustrated. The Mayo Clinic understands this challenge and offers a program designed to help individuals like you achieve your goals. By emphasizing nutrition and lifestyle changes, participants can expect to lose between 6 to 10 pounds in just the first two weeks.
Recognized as the top choice in the Commercial Diet category by U.S. News & World Report, this program provides:
- Comprehensive meal planning
- Physical activity recommendations
- Ongoing support
It’s an excellent option for busy professionals who need a clear and manageable path to weight loss. Imagine the relief of having a plan that fits seamlessly into your hectic life.
Success stories from individuals like Nancy, who lost significant weight and improved her health, alongside her husband Wayne, who dropped 36 pounds, showcase the effectiveness of this initiative. Their journeys highlight how the program encourages sustainable habits. Nancy also emphasizes the importance of accountability, a strategy that can be particularly helpful for those juggling work and personal commitments.
Beyond just weight loss, the program promotes overall health benefits, such as lower blood pressure, making it a holistic approach to wellness. With this program, you’re not just losing weight; you’re investing in a healthier, happier you.
Noom: Psychology-Driven Weight Loss for Lasting Results
Many people struggle with unhealthy eating habits, often feeling overwhelmed and frustrated by their attempts to lose weight. It’s not just about the food; it’s about the emotions tied to it. This is where Noom steps in, offering a unique approach that combines psychology with practical strategies to help you reshape your relationship with food.
Noom understands that the journey to a healthier lifestyle can be daunting. By focusing on the underlying reasons for unhealthy eating, it encourages you to make mindful choices. With daily lessons, food tracking, and personalized feedback, Noom provides the tools you need, especially if you’re juggling multiple responsibilities.
Research shows that this emphasis on behavioral change is effective. In fact, studies reveal that 75% of participants maintained at least a 5% weight loss after one year, with nearly half preserving a 10% reduction. This success stems from Noom’s use of psychological principles, which help you build healthy habits instead of relying on restrictive diets.
Moreover, individuals who actively engage with the program - by tracking their food intake and connecting with a supportive community - tend to see even better results. By promoting balanced nutrition and regular exercise, Noom empowers you to make lasting lifestyle changes that lead to improved well-being. You’re not just losing weight; you’re gaining a healthier life.

WeightWatchers: Points-Based System for Healthy Eating
For many, the journey to weight loss can feel overwhelming, especially with the pressures of a busy lifestyle. Rigid dieting often leads to frustration and feelings of deprivation, making it hard to stick to a plan. This is where WW, formerly known as WeightWatchers, steps in with a solution. They offer a points-based system that simplifies eating, allowing participants to enjoy a wide variety of foods while making mindful choices.
Imagine having a tailored plan just for you, designed to align with your specific goals. This flexibility is a game-changer for busy professionals who often find themselves juggling multiple responsibilities. It’s not just about losing weight; it’s about finding a balance without feeling restricted.
Moreover, the community support that WW provides is invaluable. Members share their journeys, keeping each other motivated and accountable. This sense of belonging can make all the difference, especially when the path to weight loss feels daunting. Participants have reported an average of 9.8 pounds lost within just 12 weeks, a testament to the effectiveness of this method.
However, it’s essential to acknowledge that WW filed for Chapter 11 bankruptcy protection in May 2025, which may shape perceptions of the program. Despite this, membership plans remain accessible, starting at around $23 per month for the basic digital-only option.
Success stories abound, with individuals like Suzie Dods and Bari R. Love praising the program for its adaptability to hectic lifestyles and the support that fosters motivation. This approach proves that weight loss is not only possible but can be done even amidst demanding schedules, especially when health is prioritized.

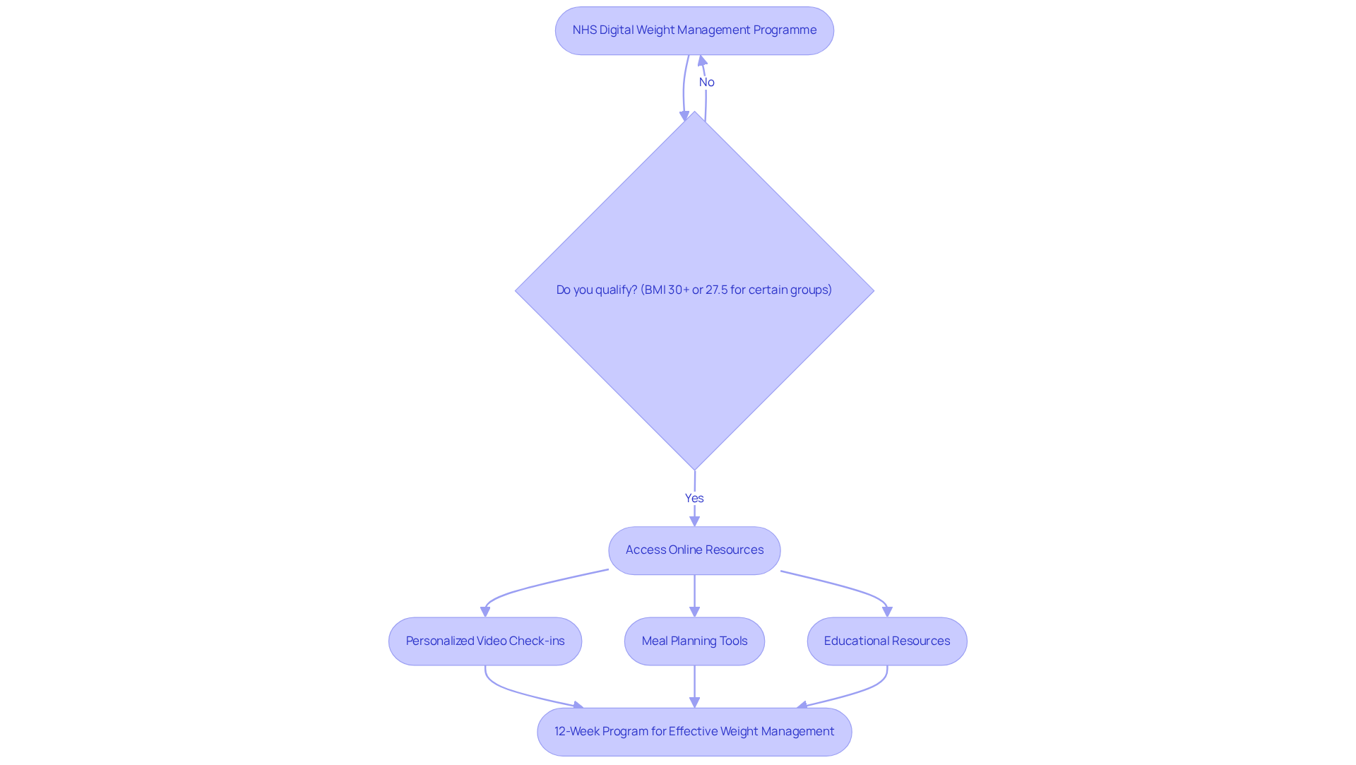
NHS Digital Weight Management Programme: Government-Supported Free Resources
Living with obesity can feel overwhelming, especially for busy professionals juggling work and personal responsibilities. The constant struggle to manage weight often leads to frustration and a sense of defeat. But there’s hope. The NHS Digital Weight Management Programme offers a lifeline, providing free resources that really work, along with online access to essential support tailored for individuals like you.
Imagine having the flexibility to access support without the need for face-to-face meetings. This initiative is designed with your hectic schedule in mind, allowing you to engage at your own pace. If you have a BMI of 30 or higher (or 27.5 for those from Black, Asian, or minority ethnic groups) and a diagnosis of diabetes and/or hypertension, you may qualify for this valuable program.
Participants benefit from personalized coaching, meal planning tools, and behavioral support. Over the course of 12 weeks, this program helps you manage your weight effectively, even amidst a busy lifestyle.
Take Lucy Jones, for example. She experienced significant personal growth, losing 3.7kg (over 8 pounds) while enjoying the convenience of accessing resources whenever it suited her. This program not only accommodates your busy life but also provides strategies that really work in a supportive environment that encourages lasting change.
Dietitians emphasize that online resources for weight management can significantly enhance your commitment to healthy habits. As you balance work and personal life, having accessible support can make all the difference. Dr. Clare Hambling, NHS National Clinical Director for Diabetes and Obesity, highlights the promise of this approach: 'These results are highly promising and demonstrate that by merging the efficacy of current management services with an easily accessible option on your phone or computer, more individuals can be assisted in enhancing their well-being.'
This innovative method of weight management showcases how government-supported initiatives can effectively address the challenges faced by busy professionals seeking to improve their health and well-being.

Cleveland Clinic Diet: Balanced Nutrition and Exercise for Weight Loss
The Cleveland Clinic Diet shines a light on nutrition and exercise as essential components for effective weight loss. Many busy professionals struggle to find time for healthy eating and exercise, often feeling overwhelmed by restrictive diets that promise quick results but leave them feeling deprived. This program encourages participants to embrace a diverse diet and lifestyle, incorporating a wide variety of foods while seamlessly weaving physical activity into their daily lives. By focusing on health rather than temporary dieting, the Cleveland Clinic Diet stands out as a supportive option for those seeking lasting results without the burden of deprivation.
Participants are not alone on this journey; they have access to a wealth of resources and support, including guidance from dietitians who are dedicated to keeping them motivated and on track. This nurturing environment ultimately helps individuals achieve their health goals. Case studies reveal that those who follow this diet not only experience weight loss but also report improvements in their overall well-being, such as increased energy levels and better sleep quality. Take Ollie Symons, for instance, who lost 170 pounds with the help of Dr. Reena Bose and participated in support groups to manage his health. His success story highlights the effectiveness of this initiative and the importance of organized support.
Expert insights further underscore the vital role of exercise in weight loss programs like the Cleveland Clinic Diet. Regular physical activity not only helps burn calories but also enhances metabolic health and mood regulation. Moreover, dietary patterns such as those found in the Mediterranean and DASH diets contribute to metabolic improvements. This comprehensive approach ensures that busy professionals can maintain their journey of weight loss while effectively managing their demanding schedules.

Jenny Craig: Meal Delivery Service for Convenient Weight Loss
For busy professionals, finding time to eat healthily can feel overwhelming. The daily grind often leaves little room for meal planning and preparation, leading to stress and unhealthy choices. This is where Jenny Craig steps in, offering a program designed to simplify the weight loss process.
Imagine receiving pre-packaged meals that not only promote weight loss but also help with portion control. With this convenience, you can focus on your goals without the added pressure of figuring out what to eat each day. Jenny Craig understands the challenges you face and provides tailored guidance to keep you accountable and motivated.
With their support, achieving weight loss becomes a more attainable goal. You’re not just getting meals; you’re gaining a partner towards a healthier lifestyle.
HMR Program: Meal Replacements and Behavioral Support for Weight Loss
Managing body mass can feel overwhelming, especially for busy professionals juggling demanding schedules. The struggle to find a simple and effective method for weight loss is a common challenge. Many find themselves caught in a cycle of quick fixes that don’t lead to lasting results, leaving them frustrated and disheartened.
The HMR Program understands these challenges and offers a reassuring solution. By effectively combining meal replacements with behavioral support, it encourages participants to adopt healthier habits. Following a structured meal plan that includes at least:
- 3 HMR shakes
- 2 HMR entrees
- 5 full-cup servings of fruits and vegetables daily
Individuals can simplify their approach to nutrition. This program not only provides extensive resources but also incorporates behavioral coaching, empowering participants to make sustainable changes.
With over 40 years of proven success, the HMR Program has shown that structured plans can significantly enhance adherence to dietary recommendations. This makes it an ideal choice for those seeking free programs that really work for managing their body composition. Success stories from participants highlight the program's ability to foster enduring change, illustrating the importance of both nutrition and mindset in the weight loss journey.
As Jenna Wolfe wisely remarked, 'You didn't acquire all your weight in one day; you won't shed it in one day. Be patient with yourself.' This sentiment resonates deeply with many who have found success through the HMR Program, reminding us that weight loss takes time and commitment.
Mediterranean Diet: A Lifestyle Approach to Healthy Weight Management
In today’s fast-paced world, many professionals struggle to maintain a healthy diet. The pressure of busy schedules often leads to quick, unhealthy food choices, leaving little room for nutritious meals. This is where the Mediterranean Diet shines as a beacon of hope. It emphasizes a lifestyle approach to weight management, focusing on whole, minimally processed foods that are both satisfying and nourishing.
Imagine enjoying a plate filled with vibrant fruits, crisp vegetables, whole grains, and healthy fats. The Mediterranean Diet offers this delightful variety, allowing you to savor delicious meals without the stress of strict dieting. For those juggling work and life, this diet provides the flexibility needed to thrive. It encourages you to indulge in fish or seafood 2 to 3 times a week, enhancing your health while keeping your meals exciting.
Moreover, the Mediterranean Diet promotes guidelines that support healthy eating. By aiming for:
- 2 to 3 servings of fruit
- Four or more servings of vegetables each day
you can optimize your nutrition. Many professionals have shared their experiences, reporting improved energy levels and overall well-being after embracing this dietary pattern. As Dr. Uma Naidoo wisely states, "People feel better if they can add things to their diet rather than restrict things."
This diet’s emphasis on balance and moderation aligns perfectly with the demands of a busy life, allowing you to enjoy meals without feeling deprived. However, it’s essential to be mindful of alcohol consumption, as moderation is key to fully reaping the benefits of this lifestyle. Embrace the Mediterranean Diet, and you’ll find a path to a healthier, more fulfilling life.

DASH Diet: Health-Focused Weight Loss for Better Living
Are you struggling to manage your blood pressure while juggling a busy lifestyle? It’s a common challenge many face, and it can feel overwhelming. The pressure to maintain a healthy diet often clashes with the demands of work and life, leaving little room for self-care. But there’s hope.
The DASH Diet offers a practical solution designed to improve health while promoting weight loss. By focusing on:
- Fruits
- Vegetables
- Whole grains
- Lean proteins
this diet is not only nutritious but also manageable for those with hectic schedules. It encourages a significant reduction in sodium intake and emphasizes nutrient-rich foods, making it easier to shed those extra pounds and feel better overall.
What’s more, the DASH Diet provides a framework that simplifies meal planning, allowing you to stay on track with your weight loss goals. Many have shared their success stories, reporting increased energy levels and improved well-being. Health professionals wholeheartedly support the DASH Diet, praising its balanced and sustainable nature-key factors for long-term success in weight management. You can take control of your health and well-being with this effective and reassuring dietary plan.

Conclusion
In the pursuit of effective weight loss solutions, busy professionals often encounter unique challenges that can make their journey feel overwhelming. Yet, this article shines a light on a variety of free weight loss programs designed specifically for those juggling demanding schedules. From the holistic approaches of Innovative Medicine to the structured frameworks of the Mayo Clinic Diet, these programs present viable paths to achieving health and wellness without sacrificing personal and professional commitments.
Key insights throughout the article underscore the importance of personalized support. Whether it’s through behavioral strategies like those offered by Noom or the community-driven approach of WeightWatchers, each program - including the NHS Digital Weight Management Programme and the Cleveland Clinic Diet - demonstrates how tailored resources can foster sustainable weight loss and enhance overall health. The success stories of individuals who have embraced these programs serve as powerful testimonials to their effectiveness, reinforcing the belief that lasting change is within reach.
Ultimately, the value of these weight loss programs extends beyond mere numbers on a scale; it lies in the holistic enhancement of well-being. Busy professionals are encouraged to explore these options and find a program that resonates with their lifestyle and aspirations. By prioritizing health and making informed choices, individuals can embark on a transformative journey that not only improves their physical appearance but also enriches their quality of life. Embrace this opportunity to invest in yourself and uncover the path to a healthier, happier you.
Frequently Asked Questions
What is the focus of Innovative Medicine's weight loss programs?
Innovative Medicine offers personalized free weight loss programs that blend natural and conventional medical care, emphasizing the role of Human Growth Hormone (HGH) to enhance overall well-being.
How does Innovative Medicine's approach benefit patients?
Their holistic method promotes overall well-being by boosting energy levels and increasing muscle mass while decreasing body fat, allowing individuals to achieve lasting reductions in body mass and improve their physical, mental, and spiritual health.
What can participants expect from the Mayo Clinic Diet?
The Mayo Clinic Diet provides a structured, scientifically supported framework for weight loss, emphasizing healthy eating habits and lifestyle changes, with participants typically losing between 6 to 10 pounds in the first two weeks.
What features does the Mayo Clinic Diet include?
The program includes comprehensive meal planning, physical activity recommendations, and ongoing support, making it suitable for busy professionals.
How does the Mayo Clinic Diet promote overall health?
Beyond weight loss, the Mayo Clinic Diet encourages lasting lifestyle changes that can lead to health improvements such as lower blood pressure.
What unique approach does Noom take towards weight loss?
Noom combines psychology with practical strategies to help individuals reshape their relationship with food, focusing on the underlying emotional reasons for unhealthy eating.
What tools does Noom provide to support weight loss?
Noom offers daily lessons, food tracking, and personalized coaching, providing flexible support that fits busy lifestyles.
What are the success rates of participants in the Noom program?
Research indicates that 75% of participants maintain at least a 5% weight loss after one year, with nearly half preserving a 10% reduction.
How does Noom encourage lasting lifestyle changes?
By using cognitive behavioral therapy techniques, Noom helps individuals build sustainable habits rather than relying on restrictive diets, promoting healthy snacking and regular exercise.
What is the overall goal of the weight loss programs discussed?
The goal of these programs is not just to lose weight but to invest in a healthier, happier lifestyle, enhancing overall well-being.
List of Sources
- Innovative Medicine: Personalized Free Weight Loss Programs for Holistic Health
- The Only Weight Loss Motivation Quotes You Need to Feel Empowered (https://womansday.com/health-fitness/womens-health/g3209/best-weight-loss-motivation)
- These Motivating Mantras Will Help You Reach Your Weight Loss Goals (https://prevention.com/weight-loss/g26085917/weight-loss-motivation-quotes)
- unimedcenter.com (https://unimedcenter.com/2012/12/11/great-quotes-for-inspired-medical-weight-loss)
- Mayo Clinic Diet: A Structured Approach to Sustainable Weight Loss
- Blog | Mayo Clinic Diet (https://diet.mayoclinic.org/us/blog/2026/nancy-s-journey-to-losing-weight-and-feeling-great?srsltid=AfmBOoqLFVn8V91VoMPaixx9SnCc0oRmn9BI8KUdoegtZFw0MLwya2Lc)
- Which weight loss program is best for you? Dietitians and doctors share guidance (https://today.com/health/diet-fitness/best-weight-loss-programs-rcna130764)
- Mayo Clinic Diet offers a Healthy Approach for Whole Year - Not Just New Year - Mayo Clinic News Network (https://newsnetwork.mayoclinic.org/discussion/mayo-clinic-diet-offers-a-healthy-approach-for-whole-year-not-just-new-year)
- Mayo Clinic Diet - Wikipedia (https://en.wikipedia.org/wiki/Mayo_Clinic_Diet)
- Noom: Psychology-Driven Weight Loss for Lasting Results
- Weight loss maintenance after a digital commercial behavior change program (Noom Weight): Observational cross‐sectional survey study - PMC (https://pmc.ncbi.nlm.nih.gov/articles/PMC10551118)
- Should you consider a weight loss program like Noom? | Ohio State Health & Discovery (https://health.osu.edu/wellness/exercise-and-nutrition/should-you-consider-a-weight-loss-program-like-noom)
- healthline.com (https://healthline.com/nutrition/noom-diet-review)
- WeightWatchers: Points-Based System for Healthy Eating
- health.usnews.com (https://health.usnews.com/best-diet/weight-watchers-diet)
- These Motivating Mantras Will Help You Reach Your Weight Loss Goals (https://prevention.com/weight-loss/g26085917/weight-loss-motivation-quotes)
- The Only Weight Loss Motivation Quotes You Need to Feel Empowered (https://womansday.com/health-fitness/womens-health/g3209/best-weight-loss-motivation)
- WeightWatchers for Business Annual Report Shows Breakthrough Weight Loss Results and Health Outcomes (https://corporate.ww.com/news/news-details/2025/WeightWatchers-for-Business-Annual-Report-Shows-Breakthrough-Weight-Loss-Results-and-Health-Outcomes/default.aspx)
- NHS Digital Weight Management Programme: Government-Supported Free Resources
- pritikin.com (https://pritikin.com/articles/inspirational-weight-loss-quotes-motivational-tips)
- Kickstart 2026 with the NHS Digital Weight Management Programme (https://boost.org.uk/kickstart-2026-with-the-nhs-digital-weight-management-programme)
- These Motivating Mantras Will Help You Reach Your Weight Loss Goals (https://prevention.com/weight-loss/g26085917/weight-loss-motivation-quotes)
- england.nhs.uk (https://england.nhs.uk/2024/04/nhs-online-weight-loss-programme-highlighted-as-a-success-in-new-study)
- Cleveland Clinic Diet: Balanced Nutrition and Exercise for Weight Loss
- Health Benefits Beyond the Scale: The Role of Diet and Nutrition During Weight Loss Programmes - PMC (https://pmc.ncbi.nlm.nih.gov/articles/PMC11547696)
- Ollie Symons: Weight Loss Patient Story | Cleveland Clinic (https://my.clevelandclinic.org/patient-stories/101-a-recipe-for-weight-loss-success)
- Jenny Craig: Meal Delivery Service for Convenient Weight Loss
- Jenny Craig Diet Guide: Rules, Benefits & Foods to Eat | Curex (https://getcurex.com/weight-loss-blog/jenny-craig-diet-guide-rules-benefits-foods-to-eat?srsltid=AfmBOoq7hWEeOj9qa67Fq_UiMzDOTzw1BsPkCdekXQt7YyreRA1r493v)
- These Motivating Mantras Will Help You Reach Your Weight Loss Goals (https://prevention.com/weight-loss/g26085917/weight-loss-motivation-quotes)
- Jenny Craig Diet for Weight Loss: Reviews, Foods & How It Works (https://health.usnews.com/best-diet/jenny-craig-diet)
- The U.S. Weight Loss & Diet Control Market (https://marketresearch.com/Marketdata-Enterprises-Inc-v416/Weight-Loss-Diet-Control-33797555)
- Exploring Weighy Loss Meal Delivery Service Market Evolution 2026-2034 (https://datainsightsmarket.com/reports/weighy-loss-meal-delivery-service-1958483)
- HMR Program: Meal Replacements and Behavioral Support for Weight Loss
- Health Management Resources: Leveraging HMR Diet Strategies in Your Practice| Weave (https://getweave.com/health-management-resources)
- The Only Weight Loss Motivation Quotes You Need to Feel Empowered (https://womansday.com/health-fitness/womens-health/g3209/best-weight-loss-motivation)
- The HMR Approach to Weight Loss and Lifestyle Change | HMR Program (https://hmrprogram.com/blogs/resources/the-hmr-approach-to-weight-loss-and-lifestyle-change?srsltid=AfmBOoqbNQC2S3mMy04XEBx3fS4a3WMFHQUK6yUU3fQTotUPO0BOBdr7)
- 20 Short Diet and Weight Loss Motivation Quotes (https://medium.com/wake-write-win/20-short-diet-and-weight-loss-motivation-quotes-d40e2f83f707)
- Motivational Quotes to Weight Loss | 50+ Inspiring Lines (https://drhaifahamdi.com/motivational-quotes-to-weight-loss)
- Mediterranean Diet: A Lifestyle Approach to Healthy Weight Management
- mayoclinic.org (https://mayoclinic.org/healthy-lifestyle/nutrition-and-healthy-eating/in-depth/mediterranean-diet/art-20047801)
- news.harvard.edu (https://news.harvard.edu/gazette/story/2025/11/why-the-mediterranean-diet-works)
- DASH Diet: Health-Focused Weight Loss for Better Living
- 9 Best Diet Plans Of 2026, According To Experts (https://forbes.com/health/weight-loss/best-diets)
- Understanding the DASH diet: MedlinePlus Medical Encyclopedia (https://medlineplus.gov/ency/patientinstructions/000784.htm)
- What Are the Health Benefits of the DASH Diet? (https://healthmatters.nyp.org/what-are-the-health-benefits-of-the-dash-diet)