Introduction
Many men feel lost and confused about testosterone replacement therapy (TRT), unsure of what to expect on their journey to reclaiming vitality. With the right support, you can navigate the complexities of TRT with confidence, discovering ways to restore hormonal balance and enhance your overall well-being. But with the right guidance, you can turn this uncertainty into a journey of empowerment and renewal.
In this article, we’ll explore five best practices for an effective TRT protocol that can lead to renewed energy, a brighter mood, and an overall better quality of life.
Understand Testosterone Replacement Therapy (TRT)
For many men, the struggle with low hormone levels can feel isolating and overwhelming, but the TRT protocol offers a path to renewed vitality. This therapy aims to restore hormone levels in men diagnosed with hypogonadism, using methods like injections, gels, patches, and pellets, each with unique absorption rates. The goal of the TRT protocol is to alleviate symptoms such as fatigue, reduced libido, and mood disturbances, ultimately enhancing overall quality of life.
It's important for both patients and their healthcare providers to understand how the TRT protocol can restore balance and enhance lives. The TRT protocol enhances the body's hormone concentrations, positively impacting the endocrine system and helping to restore hormonal equilibrium. Many men have found that the TRT protocol not only boosts their energy and sexual function but also lifts their spirits and enhances their overall well-being. For instance, a study published in [insert relevant journal] found that [insert specific statistic or finding], highlighting the therapy's effectiveness.
Real-world examples illustrate the transformative effects of the TRT protocol. Patients often report enhanced vitality and improved mood due to the TRT protocol, contributing to a better quality of life. For example, [insert a brief case study or testimonial], which underscores the positive impact of TRT on daily living. The latest research highlights the effectiveness of hormone therapy, particularly in addressing symptoms of hypogonadism, with findings suggesting that adhering to the TRT protocol can lead to substantial improvements in both physical and mental health outcomes. With the evolving landscape of hormone therapy, men can find the support and solutions they need to reclaim their lives and well-being.

Identify Symptoms of Testosterone Deficiency
Are you feeling more fatigued than usual, or struggling with your mood? These could be signs of testosterone deficiency that deserve your attention. This condition can manifest through a range of symptoms that significantly impact a man's quality of life. You might notice:
- Low energy
- A diminished libido
- Erectile dysfunction
- Mood swings
- Increased body fat
- A reduction in muscle mass
- Difficulty concentrating
It's important to know that you're not alone; many men experience these symptoms, and recognizing them early can make a significant difference in your life. Ignoring these symptoms can lead to a decline in your overall quality of life, affecting everything from your relationships to your work performance.
For individuals facing these difficulties, seeking a healthcare professional for a thorough assessment and possible hormone level testing is essential. However, with the right support and treatment, you can regain control and improve your well-being. By addressing these symptoms with a healthcare professional, you can take the first step toward reclaiming your vitality and well-being.

Develop Personalized TRT Protocols
Many men face challenges that affect their quality of life, often without knowing that help is available. To create a [[[personalized TRT protocol](https://innovativemedicine.org)](https://innovativemedicine.org)](https://innovativemedicine.org), we first need to understand your health history, current symptoms, and lifestyle. Initial hormone levels are assessed through blood tests, allowing us to tailor treatment plans based on these results. We take into account factors like your age, weight, and overall health to find the right dosage and method that works for you.
It’s important to have regular check-ins to see how you’re doing and adjust your plan as needed, ensuring that your therapy remains effective and safe. This individualized approach is essential, as it aligns with the growing recognition of sexual health as a critical component of overall well-being, especially for men experiencing symptoms of idiopathic hypogonadism.
The FDA is actively discussing how we can safely expand options within the TRT protocol, ensuring that every treatment is backed by solid evidence. If you’re considering TRT, it’s important to know that holders of currently approved TRT NDAs interested in seeking approval for the treatment of low libido in men with decreased libido associated with idiopathic hypogonadism are encouraged to contact the FDA by April 30, 2026, for further information regarding the submission of a supplemental TRT protocol.
As FDA Commissioner Marty Makary stated, 'New and emerging data suggest there may be an opportunity to help men suffering from symptoms that significantly affect quality of life.' Understanding the complexities of the TRT protocol can empower men to take control of their health and well-being.

Explore Administration Methods for TRT
Choosing the right method for testosterone replacement therapy can feel overwhelming, especially with so many options available. Testosterone replacement therapy (TRT) can be administered through various methods, including:
- Intramuscular injections
- Subcutaneous injections
- Topical gels
- Transdermal patches
Each method presents distinct advantages and disadvantages. For instance, intramuscular injections frequently result in more consistent testosterone concentrations, but they require regular appointments with a healthcare provider, which can be an obstacle for some individuals. Conversely, topical gels offer greater convenience and ease of use, yet they may exhibit variability in absorption, potentially affecting hormone levels.
You might be surprised to learn that people have different preferences when it comes to how they receive testosterone replacement therapy. A recent survey revealed that approximately 60% of individuals prefer topical applications due to their ease of use, while 30% favor injections for their perceived effectiveness. In fact, many people share that they prefer gels because the thought of needles makes them anxious.
Urologists emphasize the importance of considering [[individual circumstances when choosing a TRT protocol](https://drugtargetreview.com/new-advances-in-hormone-replacement-therapy-set-to-transform-care/647556.article)](https://drugtargetreview.com/new-advances-in-hormone-replacement-therapy-set-to-transform-care/647556.article). Dr. Lisa Stehno-Bittel, President and Founder of Likarda, remarked, '[[[Hormone replacement therapy](https://drugtargetreview.com/new-advances-in-hormone-replacement-therapy-set-to-transform-care/647556.article)](https://innovativemedicine.org)](https://innovativemedicine.org) has long been utilized to address low hormone amounts, but current delivery methods face challenges with poor adherence and inconsistent hormone delivery.' This highlights the need for innovative solutions in hormone delivery. One urologist indicated that while injections can offer a more stable hormone concentration, they may not be appropriate for individuals who are uneasy with needles. In contrast, gels can be more user-friendly but require careful application to ensure proper dosing.
Ultimately, patients should engage in thorough discussions with their healthcare providers to identify the most suitable TRT protocol for administration based on their lifestyle, comfort with needles, and personal preferences. Ultimately, the right choice can make all the difference in your treatment journey, ensuring you feel comfortable and supported every step of the way.

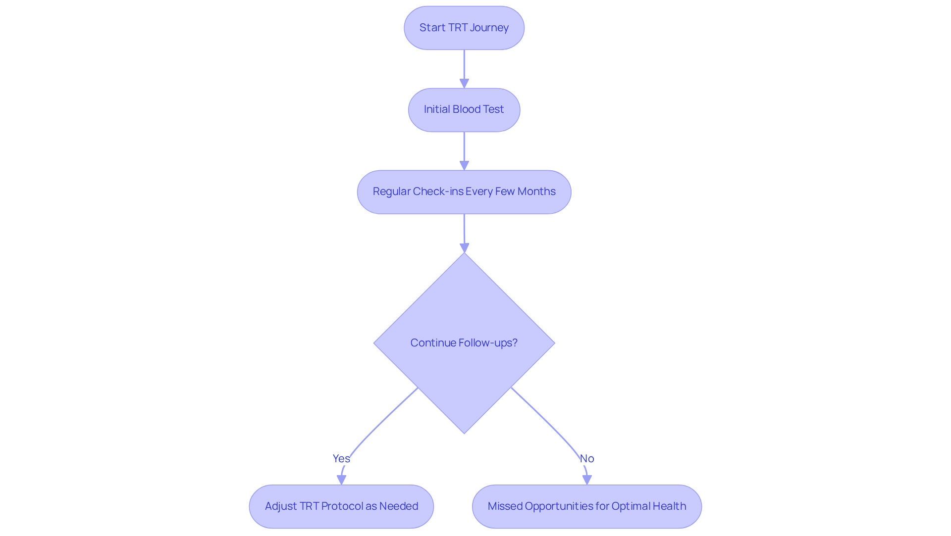
Monitor and Adjust TRT Protocols
For individuals undergoing hormone replacement therapy, understanding the importance of consistent monitoring can be a game-changer in their health journey. Starting with a simple blood test can set the stage for your health journey, and regular check-ins every few months can help ensure everything is on track. Many patients find themselves unsure about the importance of consistent testing, which can lead to missed opportunities for optimal health.
While many patients begin their journey with a serum level assessment, it's concerning that not everyone continues with the necessary follow-ups, which are vital for their health. It's essential to have open conversations with your healthcare team to ensure that your health goals align with your TRT protocol.
Experts emphasize that patients seen by specialists, such as endocrinologists or urologists, are more likely to receive appropriate testing and adjustments, reinforcing the importance of specialized care in optimizing TRT outcomes. Without those regular check-ins, you might miss out on the full benefits of your treatment.

Conclusion
Many men struggle with the fatigue and lack of motivation that come with low testosterone levels. The journey toward effective testosterone replacement therapy (TRT) can significantly transform their lives. Understanding TRT means recognizing symptoms and working with healthcare providers to create a personalized plan that helps you feel your best. This approach not only alleviates physical symptoms but also enhances emotional health, empowering men to lead fulfilling lives.
Key insights discussed throughout the article emphasize the importance of:
- Recognizing symptoms
- Choosing the right administration method
- Maintaining regular follow-ups with healthcare professionals
Each aspect of the TRT protocol, whether through injections or gels, plays a crucial role in tailoring treatment to individual needs. Furthermore, consistent monitoring ensures that adjustments can be made to optimize results, highlighting the necessity of specialized care in this process.
Taking charge of your health is crucial for feeling better and living fully. With the right support and treatment, you can tackle the challenges of testosterone replacement therapy and see real improvements in your life. Prioritizing your health can lead to renewed energy and a more fulfilling life, making it essential to take action today.
Frequently Asked Questions
What is Testosterone Replacement Therapy (TRT)?
Testosterone Replacement Therapy (TRT) is a treatment designed to restore hormone levels in men diagnosed with hypogonadism. It uses methods such as injections, gels, patches, and pellets to alleviate symptoms like fatigue, reduced libido, and mood disturbances.
What are the goals of the TRT protocol?
The goal of the TRT protocol is to restore hormonal balance, enhance energy levels, improve sexual function, and boost overall well-being, thereby improving the quality of life for men experiencing low hormone levels.
What symptoms might indicate testosterone deficiency?
Symptoms of testosterone deficiency can include low energy, diminished libido, erectile dysfunction, mood swings, increased body fat, reduced muscle mass, and difficulty concentrating.
Why is it important to recognize symptoms of testosterone deficiency?
Recognizing symptoms early is crucial because ignoring them can lead to a decline in overall quality of life, affecting relationships and work performance. Early intervention can help improve well-being.
What should individuals do if they suspect they have testosterone deficiency?
Individuals should seek a healthcare professional for a thorough assessment and possible hormone level testing to address their symptoms and explore treatment options.
How does TRT impact the endocrine system?
TRT enhances the body's hormone concentrations, positively impacting the endocrine system and helping to restore hormonal equilibrium, which can lead to substantial improvements in physical and mental health outcomes.
Are there real-world examples of the effects of TRT?
Yes, many patients report enhanced vitality and improved mood due to TRT, which contributes to a better quality of life. Case studies and testimonials often highlight the positive impact of TRT on daily living.
What does the latest research say about hormone therapy?
The latest research indicates that hormone therapy, particularly TRT, is effective in addressing symptoms of hypogonadism, leading to significant improvements in both physical and mental health outcomes for men.
List of Sources
- Understand Testosterone Replacement Therapy (TRT)
- FDA Signals Potential Expansion of Testosterone Therapy to Treat Low Libido in Idiopathic Hypogonadism | AJMC (https://ajmc.com/view/fda-signals-potential-expansion-of-testosterone-therapy-to-treat-low-libido-in-idiopathic-hypogonadism)
- FDA signals potential pathway for testosterone therapy label expansion | Urology Times (https://urologytimes.com/view/fda-signals-potential-pathway-for-testosterone-therapy-label-expansion)
- US FDA weighs broader use of testosterone therapy for low sex drive in men (https://reuters.com/business/healthcare-pharmaceuticals/us-fda-weighs-broader-use-testosterone-therapy-low-sex-drive-men-2026-04-16)
- Potential New Indication for Testosterone Replacement Therapy (https://federalregister.gov/documents/2026/04/20/2026-07615/potential-new-indication-for-testosterone-replacement-therapy)
- Identify Symptoms of Testosterone Deficiency
- US FDA weighs broader use of testosterone therapy for low sex drive in men (https://reuters.com/business/healthcare-pharmaceuticals/us-fda-weighs-broader-use-testosterone-therapy-low-sex-drive-men-2026-04-16)
- Testosterone levels have declined in men. Here's what the FDA wants to do about it (https://wglt.org/2025-12-12/testosterone-levels-have-declined-in-men-heres-what-the-fda-wants-to-do-about-it)
- 4 Surprising Ways a Testosterone Imbalance Can Harm Men’s Health (https://health.usnews.com/health-care/for-better/articles/how-a-testosterone-imbalance-can-harm-mens-health)
- FDA Signals Potential Expansion of Testosterone Therapy to Treat Low Libido in Idiopathic Hypogonadism | AJMC (https://ajmc.com/view/fda-signals-potential-expansion-of-testosterone-therapy-to-treat-low-libido-in-idiopathic-hypogonadism)
- FDA Takes Step Forward on Testosterone Therapy for Men (https://fda.gov/news-events/press-announcements/fda-takes-step-forward-testosterone-therapy-men)
- Develop Personalized TRT Protocols
- Potential New Indication for Testosterone Replacement Therapy (https://federalregister.gov/documents/2026/04/20/2026-07615/potential-new-indication-for-testosterone-replacement-therapy)
- FDA Signals Potential Expansion of Testosterone Therapy to Treat Low Libido in Idiopathic Hypogonadism | AJMC (https://ajmc.com/view/fda-signals-potential-expansion-of-testosterone-therapy-to-treat-low-libido-in-idiopathic-hypogonadism)
- In expert panel, FDA says ‘door is open’ for testosterone labeling revisions (https://statnews.com/2025/12/10/fda-panel-ease-access-testosterone-therapy-men)
- Experts react to FDA’s potential pathway for TRT label expansion | Urology Times (https://urologytimes.com/view/experts-react-to-fda-s-potential-pathway-for-trt-label-expansion)
- Explore Administration Methods for TRT
- New advances in hormone replacement therapy set to transform care (https://drugtargetreview.com/new-advances-in-hormone-replacement-therapy-set-to-transform-care/647556.article)
- Monitor and Adjust TRT Protocols
- Experts urge FDA to revisit labeling for testosterone replacement therapy in men | Urology Times (https://urologytimes.com/view/experts-urge-fda-to-revisit-labeling-for-testosterone-replacement-therapy-in-men)
- Screening and Monitoring in Men Prescribed Testosterone Therapy in the U.S., 2001–2010 - PMC (https://pmc.ncbi.nlm.nih.gov/articles/PMC4315855)
- Testosterone Replacement Therapy: FDA Panel Calls for Expanded Access (https://healthline.com/health-news/fda-panel-restrictions-testosterone-replacement-therapy)