Hormone Health and Therapy · · 19 min read

Does TRT Increase Metabolism? Steps to Boost Your Health

Discover how TRT impacts metabolism and supports overall health in this comprehensive guide.

Does TRT Increase Metabolism? Steps to Boost Your Health

Introduction

Understanding metabolism is essential for anyone aiming to improve their health. It plays a crucial role in how our bodies convert energy and maintain overall wellness. With the concerning rise of metabolic syndrome impacting billions around the world, many are seeking solutions. This has led to increased interest in testosterone replacement therapy (TRT) as a possible way to enhance metabolism. But does TRT genuinely elevate metabolic rates, or are there other factors at play that complicate this relationship?

This article explores the vital connections between testosterone, metabolism, and effective health strategies. We aim to provide insights that could significantly impact your personal wellness journey, offering reassurance and clarity in a complex landscape.

Understand Metabolism and Its Importance in Health

Metabolism is at the heart of how our bodies convert food into energy, allowing us to thrive. It involves two key processes: catabolism, which breaks down molecules to release energy, and anabolism, which uses that energy to build essential components of our cells, like proteins and nucleic acids. Understanding metabolism is crucial because it directly affects how we utilize nutrients, manage our weight, and maintain our energy levels. A well-functioning metabolism is linked to overall wellness, influencing everything from weight management to hormonal balance.

However, many factors can impact our metabolic rate, including age, muscle mass, and hormonal levels. This makes it vital to consider these elements when discussing wellness interventions, particularly the question of whether TRT increases metabolism. Alarmingly, recent studies reveal that metabolic syndrome has surged in prevalence, rising from 11.9% in 2000 to 28.4% in 2023, affecting around 1.54 billion adults worldwide. This stark statistic underscores the urgent need to address metabolic health comprehensively.

As we continue to emphasize personalized assessments for metabolic well-being, it’s essential to recognize the intricate relationship between metabolism and overall health. This understanding empowers individuals to navigate their wellness journeys more effectively. Dr. Peter Balazs notes, "Patients are more aware that now we have a few weapons in our arsenal to combat obesity, and they are seeking a multidisciplinary and holistic approach." This highlights the clinic's commitment to innovative care and the support available to those on their path to better health.

The central node represents metabolism, with branches showing its key processes, factors that influence it, and its importance for health. Each branch helps illustrate how these elements are interconnected.

Explore the Role of Testosterone in Metabolic Function

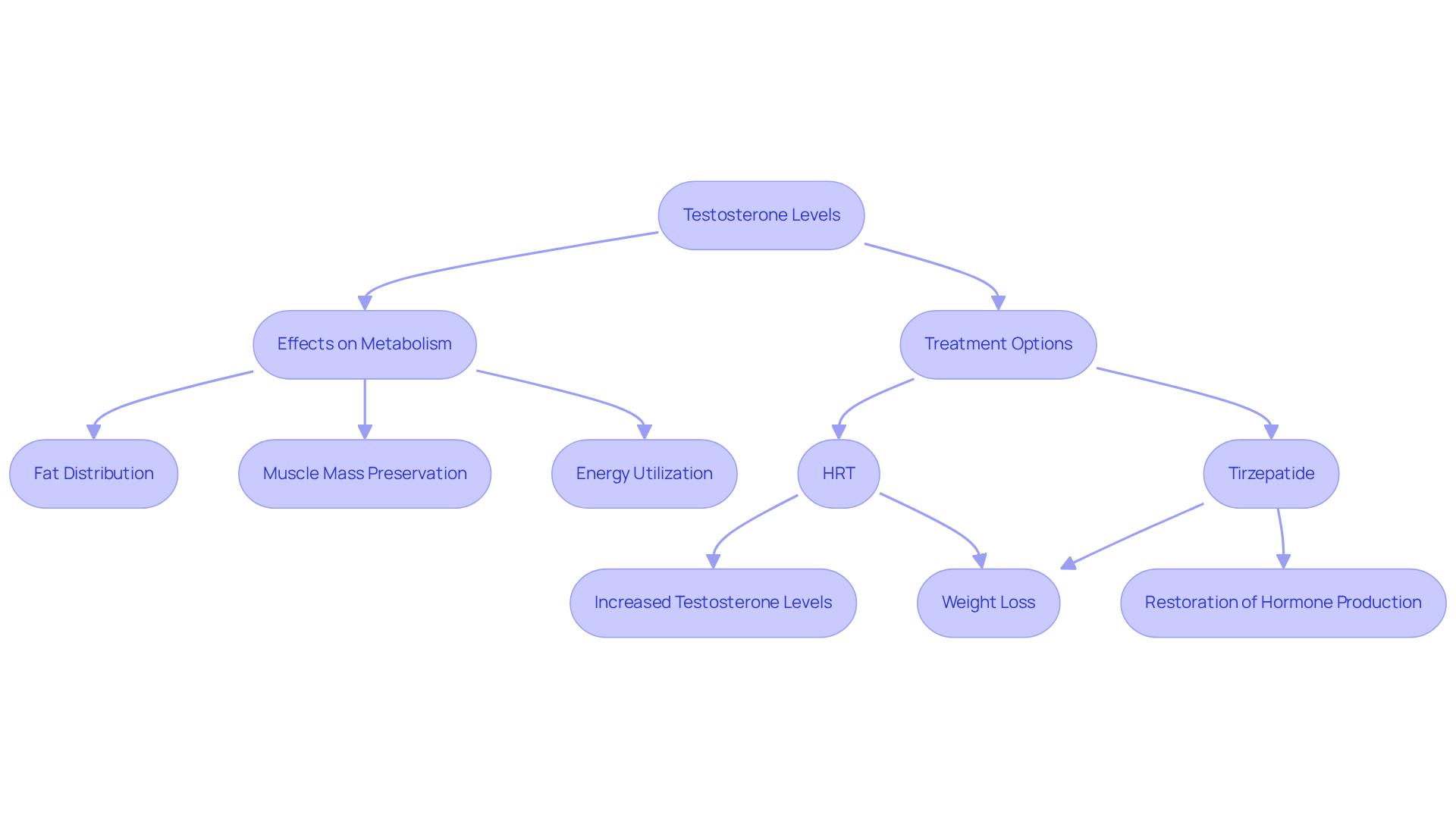
Testosterone is crucial for maintaining a healthy metabolism, influencing everything from how fat is distributed in the body to how muscle mass is preserved and energy is utilized. When testosterone levels drop, it can lead to increased fat storage, particularly around vital organs, and a decrease in muscle mass. These changes can significantly impact your metabolic health, leaving you feeling less energetic and more concerned about your well-being.

Imagine facing the challenges of obesity or type 2 diabetes, where every day feels like an uphill battle. Research involving 110 adult men in these situations revealed that those who engaged in hormone replacement therapy (HRT) saw their testosterone levels rise from 53% to 77% after losing just 10% of their body weight. This is not just a statistic; it’s a beacon of hope for many.

Moreover, participants who took tirzepatide, a medication that may help restore natural hormone production, experienced remarkable weight loss - over 8% of their body weight in just eight weeks. These findings raise the question of whether TRT does increase metabolism, in addition to improving body composition.

However, it’s important to approach hormone therapy with a balanced perspective. Experts emphasize the need to consider potential risks alongside the benefits. This understanding is vital for anyone looking to boost their metabolism and achieve better health outcomes. Remember, you’re not alone in this journey, and there are effective solutions available to help you regain control of your health.

This flowchart shows how testosterone affects metabolism and the impact of treatments. Follow the arrows to see how testosterone levels influence body composition and energy, and what treatments can help improve these factors.

Implement TRT to Enhance Metabolic Health

Implementing testosterone replacement therapy (TRT) at Innovative Medicine can be a transformative journey toward better health. It all begins with understanding the problem: low testosterone can significantly impact your overall well-being, leading to increased risks of cardiovascular disease and a diminished quality of life. If you’re experiencing symptoms, it’s crucial to consult a healthcare provider who specializes in hormone therapy. Schedule an appointment to discuss your concerns and undergo necessary blood tests to evaluate your hormone levels. This initial assessment is vital for your health.

Once you’ve identified the issue, it’s time to explore the treatment options available. TRT can be administered in several ways-through injections, patches, gels, or pellets. Each method has its own set of advantages and disadvantages. For example, injections may provide a more direct approach, while patches and gels offer convenience. Discuss these options with your provider at Innovative Medicine to find the best fit for your lifestyle and wellness needs.

Next, creating a personalized plan is essential. Collaborate with your healthcare provider to develop a treatment strategy that considers your health history, lifestyle, and specific health goals. Research shows that men who follow personalized TRT plans often experience better results, including increased energy and muscle growth, which raises the question of whether TRT does increase metabolism. This tailored approach ensures that your treatment aligns with your unique needs.

Monitoring your progress is another critical step. Regular follow-ups are necessary to keep track of your testosterone levels and adjust dosages as needed. At Innovative Medicine, providers will repeat lab tests every 8 to 12 weeks during the early stages of TRT. This practice helps ensure optimal results while minimizing potential side effects, such as elevated blood pressure or changes in red blood cell counts. Consistent monitoring is a standard practice at reputable clinics and is vital for effective TRT management.

Finally, don’t forget to incorporate lifestyle changes alongside your TRT. Embracing a healthy lifestyle that includes a balanced diet, regular exercise, and stress management techniques can significantly enhance your results. Studies indicate that men who combine TRT with these lifestyle adjustments can lower the risk of conditions like type 2 diabetes, which raises the question, does TRT increase metabolism and improve overall metabolic wellness? This holistic approach not only supports your health but also helps you balance the demands of work and personal life.

By following these steps at Innovative Medicine, you can effectively implement TRT while considering how TRT increases metabolism to enhance your metabolic health and overall well-being.

Each box represents a step in the TRT journey. Follow the arrows to see how each step leads to the next, guiding you through the process of enhancing your metabolic health.

Monitor and Adjust TRT for Optimal Metabolic Benefits

Managing hormone replacement therapy (TRT) can feel overwhelming, but it’s essential for maximizing its benefits. Let’s explore some key steps that can help you navigate this journey with confidence and ease:

  1. Regular Blood Tests: Scheduling blood tests every 3-6 months is crucial. These tests assess hormone levels and other important indicators like hematocrit and PSA. Regular monitoring helps keep hormone levels in the optimal range, which is vital for achieving the health outcomes you desire. Research shows that a comprehensive annual review, including a full panel, PSA, HbA1c, and lipids, can provide insights into your metabolic improvements and long-term safety.
  2. Track Symptoms: Keeping a detailed journal of changes in your symptoms, energy levels, mood, and body composition can be incredibly insightful. Studies reveal that 52% of men reported increased energy from hormone therapy, highlighting the importance of monitoring your symptoms closely. This practice allows for timely interventions when needed.
  3. Communicate with Your Provider: Open communication with your healthcare provider is key. Share your progress and any side effects you might experience, such as elevated red blood cell counts or reduced fertility. This dialogue is essential for making necessary adjustments to your treatment plan. As Deep Patel wisely notes, 'TRT is a method of restoring your hormone amounts to a healthy range when your body isn’t generating enough.'
  4. Adjust Dosages as Needed: Based on your blood test results and symptom tracking, your provider may suggest changes to your TRT dosage or administration method. Incremental adjustments of 10-20% are often recommended, with retesting after 4-6 weeks to evaluate stability and effectiveness. Keeping an eye on results and side effects during TRT is vital for effective treatment.
  5. Incorporate Feedback Loops: Use the insights gained from monitoring to inform lifestyle changes, such as diet and exercise. These adjustments can further amplify the benefits of TRT, leading to improved energy, mood, and overall health. The Society emphasizes the importance of regular monitoring to ensure patient safety and treatment efficacy.

By following these steps, you can optimize your TRT experience while exploring how does TRT increase metabolism, ensuring that you reap the metabolic benefits associated with balanced testosterone levels.

Each box represents a crucial step in managing your TRT journey. Follow the arrows to see how each step connects and builds on the previous one, ensuring you maximize the benefits of your therapy.

Conclusion

Understanding the relationship between testosterone replacement therapy (TRT) and metabolism is crucial for anyone looking to enhance their health and well-being. Low testosterone levels can significantly impact metabolic function, and TRT can play a vital role in addressing this issue. By restoring hormonal balance, individuals may find improvements in their metabolic rate, increased energy levels, and better overall health.

It's important to recognize that personalized assessments, regular monitoring, and lifestyle changes are key components of this journey. Evidence shows that those who adopt a comprehensive approach - combining hormone therapy with healthy habits - often experience more significant benefits, such as improved body composition and a reduced risk of metabolic disorders. The rising prevalence of metabolic syndrome underscores the urgency of tackling these health concerns through informed interventions.

Ultimately, optimizing metabolic health through TRT is a multifaceted journey. It encompasses not just the medical aspects of hormone replacement but also a commitment to lifestyle adjustments and ongoing communication with healthcare providers. By taking proactive steps and embracing a holistic approach, individuals can greatly enhance their metabolic health, paving the way for a healthier future.

Frequently Asked Questions

What is metabolism and why is it important for health?

Metabolism is the process by which our bodies convert food into energy, encompassing catabolism (breaking down molecules to release energy) and anabolism (using that energy to build essential cellular components). It is important because it affects nutrient utilization, weight management, and energy levels, all of which are linked to overall wellness.

What factors can impact metabolic rate?

Factors that can impact metabolic rate include age, muscle mass, and hormonal levels.

What is the current trend in metabolic syndrome prevalence?

The prevalence of metabolic syndrome has surged from 11.9% in 2000 to 28.4% in 2023, affecting approximately 1.54 billion adults worldwide.

Why is it essential to address metabolic health comprehensively?

Addressing metabolic health comprehensively is vital due to the rising prevalence of metabolic syndrome and its implications for overall health, including weight management and hormonal balance.

How does personalized assessment play a role in metabolic well-being?

Personalized assessments for metabolic well-being help individuals understand their unique metabolic profiles, empowering them to navigate their wellness journeys more effectively.

What is the clinic's approach to combating obesity and supporting metabolic health?

The clinic emphasizes a multidisciplinary and holistic approach to combat obesity, providing innovative care and support for individuals seeking to improve their metabolic health.

List of Sources

  1. Understand Metabolism and Its Importance in Health
    • Weight-loss experts predict 5 major treatment changes likely to emerge in 2026 (https://foxnews.com/health/weight-loss-experts-predict-major-treatment-changes-likely-emerge-2026)
    • News and Announcements (https://feinberg.northwestern.edu/sites/diabetes/about/news.html)
    • What is metabolic health and why does it matter? (https://weforum.org/stories/2026/01/obesity-epidemic-metabolic-health)
    • What Is ‘Metabolic Health,’ and Why Does It Matter? (https://nytimes.com/2026/01/16/well/metabolic-health.html)
    • Worldwide trends in metabolic syndrome from 2000 to 2023: a systematic review and modelling analysis - Nature Communications (https://nature.com/articles/s41467-025-67268-5)
  2. Explore the Role of Testosterone in Metabolic Function
    • Anti-obesity medications can normalize testosterone levels in men (https://endocrine.org/news-and-advocacy/news-room/endo-annual-meeting/endo-2025-press-releases/portillo-canales-press-release)
    • A New Breakthrough in Men’s Hormonal Health (https://bestversionmedia.com/article/2026-02-a-new-breakthrough-in-mens-hormonal-health)
    • Increase in male hormone testosterone helps improve body composition, even in men with low testosterone levels (https://research.va.gov/currents/1022-Increase-in-male-hormone-testosterone-helps-improve-body-composition-even-in-men-with-low-testosterone-levels.cfm)
    • Testosterone Levels on the Rise (https://lifeextension.com/magazine/2026/3/testosterone-on-the-rise?srsltid=AfmBOoodl_cA5ouBuge8ZZXiy84BHV17T4tqxWHnhpUuYFjfAELGaPhi)
  3. Implement TRT to Enhance Metabolic Health
    • How to get TRT in 2026: Your guide to optimizing testosterone levels (https://nypost.com/health/how-to-get-trt)
    • FDA Expert Panel on Testosterone Replacement Therapy for Men - Marius Pharmaceuticals (https://mariuspharma.com/fda-testosterone-panel)
    • Comments to the FDA on the Expert Panel on Testosterone Replacement Therapy for Men - Public Citizen (https://citizen.org/article/comments-to-the-fda-on-the-expert-panel-on-testosterone-replacement-therapy-for-men)
    • What the FDA’s Latest Expert Panel Reveals About Testosterone Therapy for Men - Couri Center (https://couricenter.com/blog/fda-expert-panel-testosterone-therapy-men)
  4. Monitor and Adjust TRT for Optimal Metabolic Benefits
    • How to get TRT in 2026: Your guide to optimizing testosterone levels (https://nypost.com/health/how-to-get-trt)
    • Society Submits Comments to FDA Expert Panel on Testosterone Replacement Therapy for Men (https://endocrine.org/advocacy/society-letters/2026/fda-testosterone)
    • Trt Monitoring Blood Test (https://lolahealth.com/blogs/longevity/trt-monitoring-blood-test?srsltid=AfmBOoqV8nhWEfqvZkVjUudPTNkU_DbJzq1PXf47Bvok-i34xyNkfHtj)
    • New Studies Highlight Benefits, Risks of Testosterone Therapy (https://prnewswire.com/news-releases/new-studies-highlight-benefits-risks-of-testosterone-therapy-259720771.html)

Read next