Introduction
Navigating the complexities of Attention-Deficit/Hyperactivity Disorder (ADHD) can feel overwhelming, especially when you're trying to find the right specialist for support. With around 15.5 million adults in the U.S. diagnosed with ADHD, it's essential to recognize the unique challenges these individuals face. Understanding these challenges is key to effective management and finding the right help.
Imagine the frustration of searching for someone who truly understands your needs. It’s not just about finding a professional; it’s about building a connection that fosters trust and support. This guide walks you through a step-by-step approach to finding an ADHD specialist in Indianapolis, highlighting the importance of personalized care and compatibility.
So, how can you ensure that you select the right professional to meet your specific needs? It’s about more than just credentials; it’s about finding someone who resonates with you and can help you navigate your journey with confidence.
Understand ADHD and Its Impact on Daily Life
Attention-Deficit/Hyperactivity Disorder (ADHD) is a neurodevelopmental condition that can significantly affect adults, manifesting as inattention, hyperactivity, and impulsivity. These symptoms often lead to substantial challenges in various areas of life, including work and personal relationships. For many adults with ADHD, managing time and staying organized can feel overwhelming, resulting in missed deadlines and a sense of frustration. In 2023, approximately 15.5 million U.S. adults - about 6.0% of the adult population - were diagnosed with ADHD, with nearly half of these cases identified in adulthood. This statistic underscores the prevalence of the disorder and its potential impact on both work performance and interpersonal connections.
The consequences of untreated ADHD can be profound. Adults may find themselves underachieving in their careers, struggling to maintain meaningful relationships, and experiencing emotional distress. Research shows that individuals with ADHD are at a higher risk for developing substance use disorders, which can complicate their ability to navigate daily life effectively. Alarmingly, around 36.5% of adults with ADHD report not receiving any assistance, which can exacerbate these challenges.
Psychologists emphasize the importance of recognizing the signs of ADHD to pursue appropriate support. Dr. Raman Baweja, a professor of psychiatry at Penn State University, advises, "Clinicians shouldn’t hesitate to offer evidence-based care when it is warranted." Symptoms like chronic disorganization, difficulty focusing, and impulsive decision-making can hinder both professional success and personal fulfillment. Addressing these issues through effective care can lead to improved work performance and healthier relationships. Understanding the multifaceted impact of ADHD is crucial for those considering treatment options, as it paves the way for a more fulfilling life.

Identify Your Unique ADHD Needs and Symptoms
Living with attention deficit hyperactivity disorder (ADHD) can feel overwhelming, as each individual faces their own unique set of challenges. You might find it helpful to keep a journal of your daily experiences, capturing moments of inattention, impulsivity, or hyperactivity. Reflect on how these symptoms impact your work, relationships, and self-esteem. This self-reflection is a crucial first step in understanding your needs.
Moreover, consider utilizing self-assessment tools available online, such as the Adult Attention Deficit Hyperactivity Disorder Self-Report Scale (ASRS). These resources can provide valuable insights into your condition, helping you recognize patterns and areas for improvement. It's important to know that you're not alone; recent estimates suggest that around 15.5 million adults in the U.S., or 6.0 percent, have a current diagnosis of ADHD. This statistic underscores the importance of understanding your condition and seeking support.
However, many adults face hurdles in accessing their ADHD prescriptions, with 61.8% reporting difficulties. This highlights the need for proactive management of your health. As Dr. Ronald C. Kessler wisely states, 'Understanding your symptoms is the first step towards effective treatment.' By cultivating self-awareness, you empower yourself to engage in meaningful conversations with healthcare professionals, paving the way for effective treatment and support.

Evaluate Qualifications and Treatment Approaches of Specialists
Finding the right ADHD specialist in Indianapolis can feel overwhelming, but it’s essential to focus on their qualifications. Look for board certifications in psychiatry or psychology, along with specific experience in ADHD. It’s comforting to know that many experts use a range of intervention methods, including:
- Medication management
- Behavioral therapy
- Lifestyle changes
For instance, the American Academy of Pediatrics recommends behavior therapy as the primary approach for children under 6, while suggesting a combination of behavior therapy and medication for those aged 6 and older.
As you search for support, consider utilizing resources like the CHADD directory to find an ADHD specialist in Indianapolis. Reading reviews and testimonials can also provide valuable insights into the effectiveness of their methods. It’s significant to note that around 77% of children diagnosed with attention deficit hyperactivity disorder receive some form of support, highlighting the importance of finding a professional who can offer comprehensive care.
A skilled specialist will be open to discussing their methods and how they can be tailored to meet your unique needs. Moreover, it’s crucial to recognize that nearly half of children with ADHD may also face additional challenges, such as anxiety or learning disabilities. This underscores the necessity for a holistic treatment strategy that addresses these complexities, ensuring that your child receives the thorough care they deserve.

Consider Logistics: Location, Availability, and Insurance
Finding the right expert for attention deficit hyperactivity disorder can feel overwhelming. You might be wondering about their location and whether they offer in-person or virtual appointments. It’s essential to check their availability to see if they can fit into your busy schedule. Plus, understanding if they accept your insurance plan is crucial, as this can greatly impact your out-of-pocket expenses.
Many clinics, like Focus Indianapolis, strive to make this process easier for you. They provide clear information about insurance coverage and appointment availability right on their websites. This transparency is vital, ensuring you can receive the consistent and affordable care you deserve. Remember, taking these steps can lead you to the support you need, making your journey a little smoother.

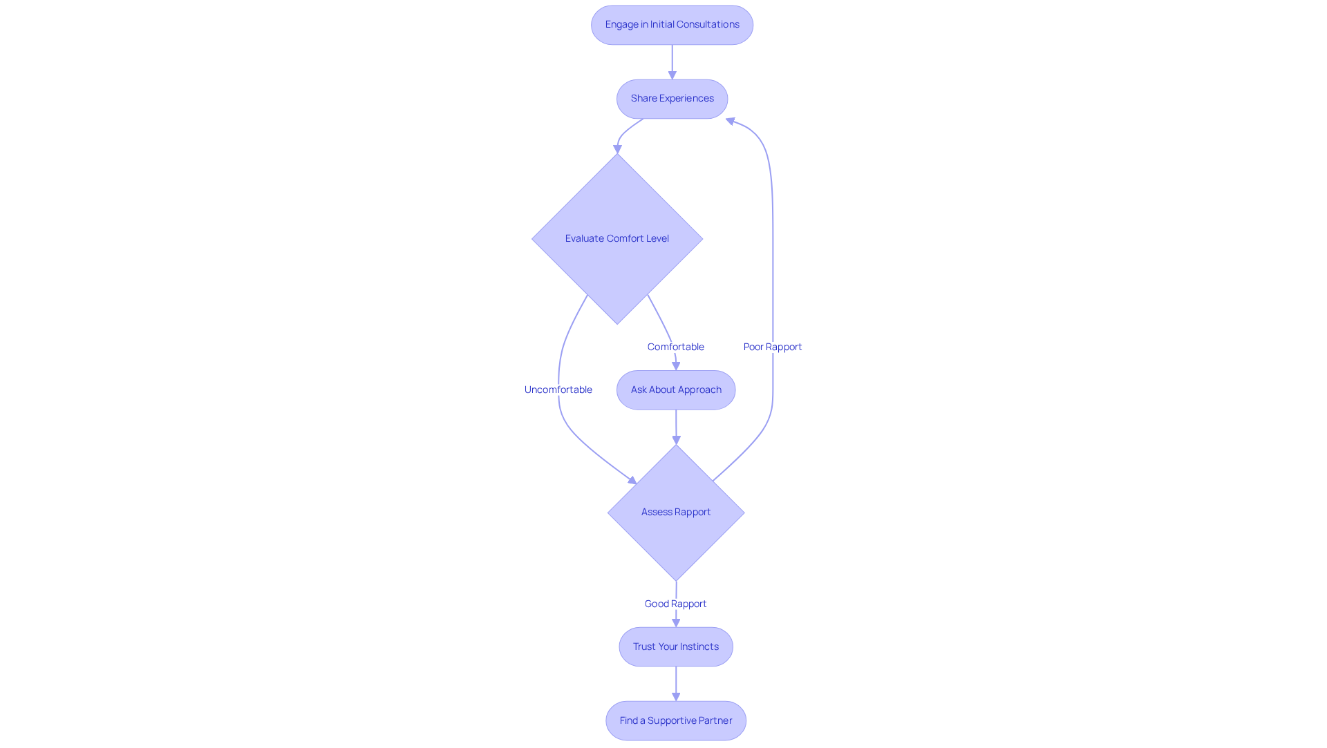
Engage in Initial Consultations and Assess Compatibility
Finding the right ADHD specialist in Indianapolis for attention deficit hyperactivity disorder (ADHD) can feel overwhelming. You might be grappling with symptoms that disrupt your daily life, and the thought of discussing these challenges with a stranger can be daunting. It’s crucial to openly share your experiences and explore management options during your initial meetings with potential specialists.
As you navigate these conversations, pay attention to how comfortable you feel sharing your concerns. It’s not just about the expertise of the professional; it’s also about how well they connect with you. Ask about their approach to care, their experience with ADHD, and how they plan to tailor their methods to suit your unique needs. Building a strong rapport is essential. Research shows that the quality of the relationship between you and your provider can significantly impact your treatment outcomes.
Trust your instincts. Finding a specialist who listens and values your input can make a world of difference in your journey. As one patient shared, 'Finding the right ADHD specialist Indianapolis made all the difference in my care.' This highlights the importance of compatibility in your therapeutic relationship, which can lead to more effective management of ADHD symptoms. Remember, you deserve a supportive partner in your care.

Conclusion
Finding the right ADHD specialist in Indianapolis is a vital step toward effectively managing this complex condition. It’s essential to understand how ADHD impacts daily life and to recognize individual needs. By doing so, adults can take meaningful steps to seek the support they truly deserve. This journey involves evaluating specialists' qualifications, treatment approaches, and logistical considerations, ensuring a comprehensive and personalized care experience.
Throughout this guide, we’ve shared key insights, including the importance of self-reflection and using self-assessment tools to identify unique symptoms. It’s crucial to find a qualified specialist who employs evidence-based therapies and fosters a strong therapeutic relationship. Engaging in initial consultations is a great way to assess compatibility, ensuring that the chosen provider aligns with your individual needs and preferences.
Ultimately, navigating the process of finding an ADHD specialist goes beyond merely addressing symptoms; it’s about reclaiming control over your life. By taking these steps, you can pave the way for improved management of ADHD, leading to enhanced work performance, fulfilling relationships, and a greater sense of well-being. Empowerment through informed choices is vital, and the right support can truly make all the difference in this journey.
Frequently Asked Questions
What is ADHD and how does it impact daily life?
Attention-Deficit/Hyperactivity Disorder (ADHD) is a neurodevelopmental condition characterized by inattention, hyperactivity, and impulsivity. It can lead to significant challenges in work and personal relationships, causing difficulties in time management and organization, which may result in missed deadlines and frustration.
How prevalent is ADHD among adults in the U.S.?
In 2023, approximately 15.5 million U.S. adults, or about 6.0% of the adult population, were diagnosed with ADHD, with nearly half of these cases identified in adulthood.
What are the consequences of untreated ADHD?
Untreated ADHD can lead to underachievement in careers, struggles in maintaining meaningful relationships, emotional distress, and a higher risk of developing substance use disorders. Around 36.5% of adults with ADHD report not receiving any assistance, which can worsen these challenges.
How can individuals recognize their ADHD symptoms?
Individuals can recognize their ADHD symptoms by keeping a journal of daily experiences to capture moments of inattention, impulsivity, or hyperactivity. Reflecting on how these symptoms impact work, relationships, and self-esteem is crucial for understanding personal needs.
What resources are available for self-assessment of ADHD?
Online self-assessment tools, such as the Adult Attention Deficit Hyperactivity Disorder Self-Report Scale (ASRS), can provide valuable insights into an individual's condition, helping to recognize patterns and areas for improvement.
What challenges do adults with ADHD face in accessing treatment?
Many adults with ADHD encounter difficulties in accessing their prescriptions, with 61.8% reporting challenges. This highlights the importance of proactive health management and understanding one's symptoms for effective treatment.
Why is self-awareness important for individuals with ADHD?
Cultivating self-awareness allows individuals with ADHD to engage in meaningful conversations with healthcare professionals, which is essential for pursuing effective treatment and support. Understanding symptoms is a crucial first step toward managing the condition effectively.
List of Sources
- Understand ADHD and Its Impact on Daily Life
- Attention-Deficit/Hyperactivity Disorder Diagnosis, ... (https://cdc.gov/mmwr/volumes/73/wr/mm7340a1.htm)
- Some Patients With ADHD and Addiction History Missing Out (https://usnews.com/news/health-news/articles/2026-03-20/some-patients-with-adhd-and-addiction-history-missing-out)
- ADHD in Adults: New Research Highlights Trends and Challenges (https://psychiatry.org/news-room/apa-blogs/adhd-in-adults-new-research-highlights)
- Identify Your Unique ADHD Needs and Symptoms
- The prevalence of adult attention-deficit hyperactivity disorder: A global systematic review and meta-analysis - PMC (https://pmc.ncbi.nlm.nih.gov/articles/PMC7916320)
- Online ADHD Assessment Validated in New Study Data at APSARD | Psychiatric Times (https://psychiatrictimes.com/view/online-adhd-assessment-validated-in-new-study-data-at-apsard)
- General Prevalence of ADHD in Adults - CHADD (https://chadd.org/about-adhd/general-prevalence-adults)
- ADHD Statistics: New ADD Facts and Research (https://additudemag.com/statistics-of-adhd?srsltid=AfmBOoqw5W2iAXtzR7Vl0wKwkn7apG7bosxoX56ituMVB_AKid7QYtsb)
- Evaluate Qualifications and Treatment Approaches of Specialists
- Changes to ADHD prescribing rules from 1 February 2026 (https://health.govt.nz/news/changes-to-adhd-prescribing-rules-from-1-february-2026)
- ADHD treatments move beyond stimulants (https://nature.com/articles/d41586-026-00095-w)
- 45 ADHD Statistics: How Many People Have ADHD? (https://crossrivertherapy.com/adhd-statistics)
- 50+ Essential Adult ADHD Statistics (2025-2026 Data) | Pasadena, CA | Huntington Psychological Services (https://huntingtonpsych.com/blog/adult-adhd-statistics)
- Data and Statistics on ADHD (https://cdc.gov/adhd/data)
- Consider Logistics: Location, Availability, and Insurance
- More than 40% of people with ADHD waiting at least two years to access mental health service, study finds (https://pharmaceutical-journal.com/article/news/more-than-40-of-people-with-adhd-waiting-at-least-two-years-to-access-mental-health-service-study-finds)
- Demand and capacity in an ADHD team: reducing the wait times for an ADHD assessment to 12 weeks (https://bmjopenquality.bmj.com/content/8/4/e000653)
- Waiting Times and Influencing Factors in Children and Adults Undergoing Assessment for Autism, ADHD, and Other Neurodevelopmental Differences - PMC (https://pmc.ncbi.nlm.nih.gov/articles/PMC12015800)
- The Top 10 Expert Quotes About ADHD - ADDA - Attention Deficit Disorder Association (https://add.org/course/the-top-10-expert-quotes-about-adhd)
- Your Day Is Getting Better — Starting Now (https://additudemag.com/slideshows/adhd-famous-quotes-for-a-bad-day?srsltid=AfmBOopWAkHlAYgXfSmfsZMIoUdInhb9ex8KrvUIR5KugzyrtVz9t0Qb)
- Engage in Initial Consultations and Assess Compatibility
- Attention-Deficit/Hyperactivity Disorder Diagnosis, ... (https://cdc.gov/mmwr/volumes/73/wr/mm7340a1.htm)
- 25 Quotes About ADHD — From Funny To Inspiring (https://helloklarity.com/post/quotes-about-adhd)
- Differences between centers in functional outcome of patients with ADHD after 1 year from the time of diagnosis - Scientific Reports (https://nature.com/articles/s41598-023-45714-y)
- The Top 10 Expert Quotes About ADHD - ADDA - Attention Deficit Disorder Association (https://add.org/course/the-top-10-expert-quotes-about-adhd)
- A massive ADHD study reveals what actually works (https://sciencedaily.com/releases/2026/02/260208233825.htm)