Introduction
Diarrhea is more than just an uncomfortable ailment; it can be a significant indicator of underlying health issues, especially when it leads to unexpected weight loss. As your body grapples with frequent, loose stools, it often loses vital nutrients and hydration. This raises important questions about the connection between gastrointestinal distress and body mass.
Understanding the causes and physiological effects of diarrhea is crucial for effective management, particularly when considering the potential long-term implications for your health.
So, what strategies can you employ to navigate this challenging landscape and ensure both recovery and nutritional balance?
Define Diarrhea and Its Impact on Weight Loss
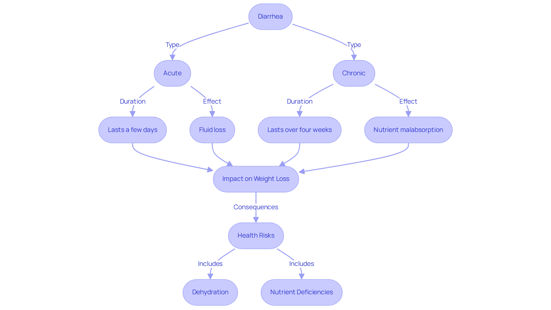
Diarrhea can be a distressing experience, marked by the frequent passage of loose or watery stools - often more than three times a day. This condition can be acute, lasting just a few days, or , persisting for over four weeks. The impact on your body can be significant, as it often leads to dehydration and nutrient malabsorption. During episodes of intestinal distress, you may question whether diarrhea is a sign of weight loss, as you might notice a quick drop in body mass, primarily due to fluid loss rather than fat reduction.
It’s essential to understand that while gastrointestinal distress can lead to weight loss, this prompts the question of whether diarrhea is a sign of weight loss, as weight reduction doesn’t cause gastrointestinal issues. Instead, the conditions that lead to weight loss may also trigger digestive problems. Recognizing this distinction is vital for effective health management, as ongoing digestive issues can indicate underlying health concerns that require medical attention.
Dehydration poses serious health risks, including kidney failure and electrolyte imbalances, which can be life-threatening. Being aware of dehydration signs - like excessive thirst, dry mouth, fatigue, and in infants, irritability and lack of tears - is crucial for timely intervention. Furthermore, nutrient malabsorption from loose stools can result in deficiencies in essential proteins, vitamins, and minerals, complicating your health even further.
Chronic loose stools can arise from various factors, such as infections or inflammatory bowel disease. Therefore, understanding whether diarrhea is a sign of weight loss and its link to digestive issues is key to managing your health effectively. By addressing these concerns with care and attention, you can take proactive steps toward better health.

Explore Causes of Diarrhea Leading to Weight Loss
Diarrhea can stem from various factors, including:
- infections-whether viral, bacterial, or parasitic
- food intolerances
- medications
- chronic conditions like irritable bowel syndrome (IBS) and inflammatory bowel disease (IBD)
Stress and dietary changes can also trigger this uncomfortable issue. Each of these factors can lead to a reduction in body mass through different mechanisms, such as decreased food intake, increased metabolic demands, and challenges with nutrient absorption, which makes one wonder, is diarrhea a sign of weight loss?
For instance, gastrointestinal infections are common culprits, often causing a temporary drop in weight primarily due to fluid loss and undigested food. However, ongoing bowel issues, especially from conditions like Crohn's disease or celiac disease, can lead to significant weight loss, prompting the inquiry: is diarrhea a sign of weight loss due to malabsorption of essential nutrients? It's vital to pinpoint the underlying cause of digestive disturbances, particularly if symptoms linger for more than a few days, as this could signal serious health concerns that need medical attention.
Staying hydrated and following a gentle diet are key strategies for managing the effects on your body. It's also important to recognize that relying on laxatives for weight loss can lead to severe complications and is not a sustainable solution. Understanding the root cause is crucial for of both intestinal issues and any related weight changes.

Examine Physiological Effects of Diarrhea on Body Weight
One question that arises is whether diarrhea is a sign of weight loss, as it can significantly affect body mass through fluid depletion and absorption challenges. When experiencing , the intestines often don’t have enough time to absorb water and vital nutrients from food. This can lead to dehydration and prompts the inquiry, is diarrhea a sign of weight loss? The rapid transit of food through the digestive system may also result in a lack of essential electrolytes, like sodium and potassium, which are crucial for many bodily functions. Low levels of these electrolytes can lead to irregular heartbeats and muscle cramps, complicating health further.
Long-term bowel issues can exacerbate these problems, which raises the concern of whether diarrhea is a sign of weight loss, potentially leading to a significant reduction in body mass and malnutrition. The body struggles to obtain the nutrients it needs for energy and overall health. Importantly, prolonged gastrointestinal distress lasting more than four weeks can result in malnutrition, highlighting the need to address underlying issues and seek medical care when symptoms persist.
As Elizabeth Pratt wisely notes, "Reduction in mass from loose stools is primarily fluid and will probably come back." This underscores the importance of effective management and recovery strategies, reassuring you that with the right care, recovery is not only possible but likely.

Implement Strategies to Manage Weight Loss During Diarrhea
Managing during digestive issues can feel overwhelming, but focusing on hydration and nutrition can make a significant difference. Many people experience discomfort and uncertainty during these times, and it’s important to know that you’re not alone. Here are some supportive strategies to help you navigate this challenge:
- Stay Hydrated: It’s crucial to drink plenty of fluids, such as water, clear broths, and electrolyte solutions. These can help replenish lost fluids and prevent dehydration, which is vital for your overall well-being.
- Follow a BRAT Diet: Incorporating bland foods like bananas, rice, applesauce, and toast can be beneficial. These foods are gentle on your digestive system and can help firm up stools, providing some relief during tough times.
- Eat Small, Frequent Meals: Instead of large meals, consider opting for smaller, more frequent meals. This approach can ease digestion and ensure you’re still getting the nutrients your body needs.
- Avoid Trigger Foods: It’s wise to steer clear of dairy, fatty, and spicy foods, as these can worsen digestive issues. Being mindful of what you eat can help you feel more comfortable.
- Consult a Healthcare Provider: If diarrhea persists or is accompanied by severe symptoms, it is essential to seek medical advice to determine if diarrhea is a sign of weight loss. A healthcare provider can help address any underlying issues and guide you toward appropriate treatment.
Remember, taking these steps can help you regain control and feel better during this challenging time.

Conclusion
Diarrhea can be a challenging condition, disrupting daily life and raising important questions about its impact on weight loss. While it may lead to a temporary drop in body mass due to fluid loss, the underlying causes often signal more significant health concerns that deserve attention. Understanding how diarrhea relates to weight loss is crucial for effective management and recovery.
As we explore this topic, we uncover various causes of diarrhea, such as:
- Infections
- Food intolerances
- Chronic conditions
These factors can lead to weight loss through mechanisms like nutrient malabsorption and dehydration. It's essential to adopt strategies for managing this distressing condition:
- Staying hydrated
- Following a gentle diet
- Seeking medical advice when needed
These are vital steps for maintaining overall health and well-being.
Recognizing the signs and symptoms of diarrhea, along with implementing proactive management strategies, can greatly influence recovery and health outcomes. By prioritizing hydration and nutrition, individuals can navigate the challenges of diarrhea more effectively, addressing both immediate symptoms and any underlying health issues. Taking these steps not only aids in recovery but also fosters a deeper understanding of the body's responses, empowering individuals to take charge of their health.
Frequently Asked Questions
What is diarrhea and how is it characterized?
Diarrhea is characterized by the frequent passage of loose or watery stools, often occurring more than three times a day. It can be classified as acute, lasting a few days, or chronic, persisting for over four weeks.
How does diarrhea affect weight loss?
Diarrhea can lead to a quick drop in body mass primarily due to fluid loss rather than fat reduction. While gastrointestinal distress may result in weight loss, it is important to note that weight reduction does not cause diarrhea.
What are the health risks associated with diarrhea?
Diarrhea can lead to dehydration and nutrient malabsorption, posing serious health risks such as kidney failure and electrolyte imbalances, which can be life-threatening.
What are the signs of dehydration to watch for?
Signs of dehydration include excessive thirst, dry mouth, fatigue, and in infants, irritability and lack of tears.
What can cause chronic diarrhea?
Chronic diarrhea can arise from various factors, including infections or inflammatory bowel disease.
Why is it important to understand the relationship between diarrhea and weight loss?
Understanding this relationship is crucial for effective health management, as ongoing digestive issues can indicate underlying health concerns that may require medical attention.
List of Sources
- Define Diarrhea and Its Impact on Weight Loss
- Losing weight with diarrhea—why do doctors take this so seriously? | Ubie Doctor's Note (https://ubiehealth.com/doctors-note/unexplained-weight-loss-diarrhea-doctor-concern-47122e4)
- Diarrhea and Weight Loss: When to Worry | Gastroenterologists located in Belmont Office, Belmont, Charlotte / Uptown , University Office, Charlotte Endoscopy Center, University Endoscopy Center and Pineville Office, Charlotte, Concord/Cabarrus Office, Concord, Davidson/Lake Norman Office, Davidson, Matthews Office, Matthews, Monroe/Union County Office and Monroe Endoscopy Center, Monroe, Huntersville Endoscopy Center, Huntersville, Pineville Endoscopy Center, Pineville and Denver, NC | Carolina Digestive Health Associates (https://carolinadigestive.com/blog-post/diarrhea-and-weight-loss-when-to-worry)
- Does Diarrhea Cause Weight Loss? 5 Alarming Facts - Liv Hospital (https://int.livhospital.com/does-diarrhea-cause-weight-loss-5-alarming-facts)
- Explore Causes of Diarrhea Leading to Weight Loss
- Does Diarrhea Cause Weight Loss? (https://verywellhealth.com/diarrhea-and-weight-loss-5212617)
- Does Diarrhea Cause Weight Loss? Causes, Effects, and Prevention (https://elpis-healthcare.com/blogs/does-diarrhea-cause-weight-loss)
- Diarrhea and Weight Loss: When to Worry | Gastroenterologists located in Belmont Office, Belmont, Charlotte / Uptown , University Office, Charlotte Endoscopy Center, University Endoscopy Center and Pineville Office, Charlotte, Concord/Cabarrus Office, Concord, Davidson/Lake Norman Office, Davidson, Matthews Office, Matthews, Monroe/Union County Office and Monroe Endoscopy Center, Monroe, Huntersville Endoscopy Center, Huntersville, Pineville Endoscopy Center, Pineville and Denver, NC | Carolina Digestive Health Associates (https://carolinadigestive.com/blog-post/diarrhea-and-weight-loss-when-to-worry)
- Examine Physiological Effects of Diarrhea on Body Weight
- Diarrhea and Weight Loss: When to Worry | Gastroenterologists located in Belmont Office, Belmont, Charlotte / Uptown , University Office, Charlotte Endoscopy Center, University Endoscopy Center and Pineville Office, Charlotte, Concord/Cabarrus Office, Concord, Davidson/Lake Norman Office, Davidson, Matthews Office, Matthews, Monroe/Union County Office and Monroe Endoscopy Center, Monroe, Huntersville Endoscopy Center, Huntersville, Pineville Endoscopy Center, Pineville and Denver, NC | Carolina Digestive Health Associates (https://carolinadigestive.com/blog-post/diarrhea-and-weight-loss-when-to-worry)
- Does Diarrhea Cause Weight Loss? (https://verywellhealth.com/diarrhea-and-weight-loss-5212617)
- Does Diarrhea Cause Weight Loss? 5 Alarming Facts - Liv Hospital (https://int.livhospital.com/does-diarrhea-cause-weight-loss-5-alarming-facts)