Introduction
Weight loss can feel like an uphill battle for many, often leading to frustration and a sense of defeat. It’s a struggle that resonates deeply with those who have tried various methods without success. But there’s hope on the horizon. The introduction of weight loss injection medicine, particularly GLP-1 receptor agonists like Semaglutide and Tirzepatide, has opened new doors for effective weight management. These innovative treatments not only help regulate appetite and enhance insulin sensitivity but also offer the promise of significant weight loss results.
Yet, it’s important to acknowledge that, like any medical intervention, these options come with their own complexities and potential risks. Navigating this landscape can be daunting, but understanding these treatments can empower individuals to make informed decisions. How can you ensure that your weight loss journey leads to lasting success? By exploring these options with a supportive approach, you can find a path that works for you.
Explore the Mechanism of Weight Loss Injections
Weight reduction can often feel like an uphill battle, leaving many feeling overwhelmed and frustrated. This is where weight loss, including GLP-1 receptor agonists, comes into play. These innovative treatments mimic the natural glucagon-like peptide-1 (GLP-1) hormone, which our bodies release after eating. This hormone is vital for regulating appetite and insulin secretion, and by activating GLP-1 receptors, these medications offer a supportive pathway to weight loss through several key mechanisms.
- They help reduce appetite by signaling the brain to create a sense of fullness, which naturally leads to eating less. Imagine feeling satisfied after a meal without the constant urge to snack-this is a reality for many who use these treatments.
- They slow gastric emptying, prolonging that feeling of fullness after meals, which further aids in reducing calorie intake.
- They enhance insulin sensitivity, improving blood sugar control, which is essential for managing body mass effectively.
Recent studies have shown just how effective these medications can be in real-world settings. For instance, clinical trials revealed that participants using Semaglutide experienced an average weight reduction of about 15%, a significant improvement compared to previous anti-obesity medications. Similarly, Tirzepatide has gained recognition for its dual action on GLP-1 and GIP receptors, leading to even greater reductions in body mass. As Dr. Karolina Skibicka points out, "Many people report that food no longer drives their thoughts or behavior in the same way," underscoring the profound impact these medications can have on individuals' lives.
However, it’s essential to acknowledge the potential challenges that may arise with these therapies. Issues with adherence and financial concerns can affect a patient’s ability to maintain their weight loss journey. Understanding these mechanisms and the associated challenges is crucial for anyone considering these treatments. It highlights how GLP-1 receptor agonists, a type of weight loss injection medicine, can effectively support weight reduction efforts, especially when combined with lifestyle changes. With the right approach, a healthier future is within reach.

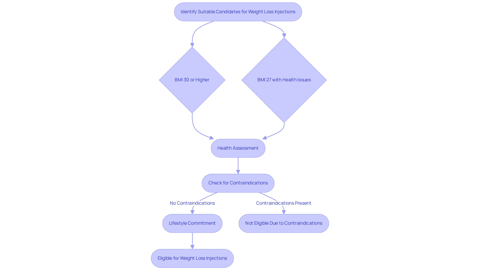
Identify Suitable Candidates for Weight Loss Injections
Weight loss injection medicine can be a beacon of hope for those struggling with obesity, offering a path to a healthier life. Many individuals find themselves facing the challenge of obesity, often feeling overwhelmed by the weight of their circumstances. Typically, candidates for these injections have a Body Mass Index (BMI) of 30 or higher, indicating obesity, or a BMI of at least 27 accompanied by weight-related health issues like hypertension, type 2 diabetes, or obstructive sleep apnea. Current guidelines highlight that weight loss injection medicine is designed for adults with a BMI of 30 or above, or at least 27 with conditions such as cardiovascular disease.
Before embarking on this journey, a thorough health assessment is essential. This evaluation helps to identify any contraindications that may exist. For instance, individuals with a history of pancreatitis or specific types of thyroid cancer, like medullary thyroid carcinoma or multiple endocrine neoplasia syndrome type 2 (MEN2), should steer clear of these medications. Healthcare professionals carefully assess candidates through medical histories, physical exams, and discussions about potential side effects, ensuring that each person receives the safest and most effective care.
Moreover, a commitment to lifestyle changes is crucial. Candidates are encouraged to embrace healthier habits, including dietary adjustments and regular physical activity. This dedication not only enhances the effectiveness of the treatments but also acknowledges that obesity is a chronic condition requiring ongoing management.
Consulting with a healthcare professional is a vital step in determining personal eligibility and discussing the potential benefits and risks associated with weight loss injection medicine. As Dr. Morton wisely notes, "Obesity is driven by biology," underscoring the importance of a comprehensive strategy in addressing this complex issue.

Assess the Safety and Side Effects of Weight Loss Injections
Weight loss injection medicine can indeed be effective, but it’s important to recognize that it comes with certain risks. Many individuals may experience gastrointestinal issues such as nausea, vomiting, diarrhea, and constipation, particularly during the initial weeks of treatment. This can be concerning, as it may affect your comfort and confidence in the process.
Another serious consideration is the potential risk of pancreatitis, which involves inflammation of the pancreas. This condition can be quite serious, and it’s crucial to be aware of it as you explore your options. Additionally, some studies have raised concerns about the risk of thyroid C-cell tumors in rodent studies, which prompts questions about the long-term safety of these treatments in humans.
To navigate these challenges, it’s essential for patients to be regularly monitored by healthcare providers. This ongoing support helps manage any adverse effects and ensures that the treatment remains both safe and effective. Understanding these risks is vital for anyone considering weight loss injection medicine, as it empowers you to make informed decisions about your health journey.

Maximize Effectiveness of Weight Loss Injections
To enhance the effectiveness of weight loss injections, consider these supportive strategies:
- Adopt a Balanced Diet: It’s important to focus on whole foods - think fruits, vegetables, lean proteins, and whole grains. Steering clear of processed foods and sugars can really help in your journey to reduce body mass.
- Regular Exercise: Incorporating both aerobic and strength training exercises into your routine can make a significant difference. Aim for at least 150 minutes of moderate-intensity exercise each week; this is vital for maintaining muscle mass and overall health.
- Stay Hydrated: Drinking plenty of water not only helps manage hunger but also supports your overall health. Try to drink 8-12 cups of water daily to keep your body functioning at its best.
- Monitor Progress: Keeping a journal of your food intake, exercise, and changes in body mass can help you spot patterns and make necessary adjustments. Regular check-ins with healthcare providers are essential to monitor your progress and manage any side effects.
- Seek Support: Engaging with healthcare providers, nutritionists, or support groups can keep you motivated and accountable. This support can enhance your fat reduction journey and help you navigate any challenges, including gastrointestinal side effects that may arise from GLP-1 medications.
By merging these lifestyle adjustments with weight loss injection medicine, you can significantly enhance your chances of achieving and sustaining your weight loss goals.

Navigate the Process of Obtaining Weight Loss Injections
If you're considering weight loss injection medicine, it's important to approach the process with care and understanding. Here’s a supportive guide to help you navigate this journey:
- Consult a Healthcare Provider: Start by scheduling a meeting with a healthcare expert who specializes in body mass management or obesity medicine. This is your chance to share your weight loss goals, medical history, and any previous attempts at managing your weight. At Innovative Medicine, we believe in the power of personalized care. Our experts emphasize the importance of tailored testing to uncover the root causes of obesity, which can lead to customized plans that may include options like low-carb diets, hCG therapies, or the Innovative Protein program.
- Undergo a Medical Evaluation: Your provider will perform a thorough assessment to determine if you’re eligible for weight loss treatments. This evaluation typically involves measuring your Body Mass Index (BMI), reviewing your health conditions, and identifying any factors that might affect your treatment. It’s crucial to understand potential side effects; studies show that around 5% of individuals using injectable medications may not respond well, which could lead to discontinuation. Knowing this helps you make informed decisions.
- Receive a Prescription: If you meet the necessary criteria, your healthcare provider will prescribe a weight loss treatment that suits your needs, such as Semaglutide or Tirzepatide. It’s important to be aware that the list price for Eli Lilly's Zepbound treatment is about $1,086 per month, which might influence your decision.
- Learn Proper Administration: Your provider will guide you on how to administer the injection safely. This includes rotating injection sites, storing the medication properly, and recognizing signs of potential side effects. Following these guidelines is essential for minimizing risks and maximizing effectiveness.
- Follow-Up Appointments: Regular follow-up visits at Innovative Medicine are vital for tracking your progress, managing any side effects, and adjusting your treatment plan as needed. These appointments help keep you focused on your weight loss goals. Engaging with your healthcare provider during these visits can also provide valuable insights into the latest trends in weight management, further supporting your journey.
By following these steps and considering the financial aspects and potential side effects, you can navigate the process of obtaining weight loss injection medicine with confidence, enhancing your chances of success in your weight management journey.

Conclusion
Weight loss injection medicine offers a reassuring path for those facing the challenges of obesity, providing a scientific means to achieve lasting weight loss. By mimicking the natural hormone GLP-1, these treatments help reduce appetite, improve insulin sensitivity, and create a sense of fullness. This innovative approach is especially valuable for individuals who have found traditional weight loss methods ineffective, empowering them to take control of their health and well-being.
Throughout this discussion, we've highlighted several important points:
- Medications like Semaglutide and Tirzepatide have shown significant effectiveness in clinical studies, delivering impressive weight loss results.
- It’s essential to undergo thorough medical evaluations to determine who can benefit most from these treatments.
- Making lifestyle changes is crucial to fully realize the benefits of these injections.
- Being aware of potential side effects, such as gastrointestinal issues and the risk of pancreatitis, emphasizes the need for ongoing medical support during treatment.
Ultimately, embarking on a weight loss journey through injection medicine is about more than just the medication; it calls for a holistic approach that includes medical guidance, lifestyle adjustments, and personal commitment. By embracing this comprehensive strategy, individuals can empower themselves to take charge of their health, paving the way for a more fulfilling and healthier future. For anyone considering this option, seeking professional advice and support can truly make a difference in achieving lasting success in their weight loss journey.
Frequently Asked Questions
What are weight loss injections and how do they work?
Weight loss injections, such as GLP-1 receptor agonists like Semaglutide and Tirzepatide, mimic the natural GLP-1 hormone that regulates appetite and insulin secretion. They help reduce appetite, slow gastric emptying, and enhance insulin sensitivity, leading to weight loss.
What are the benefits of using GLP-1 receptor agonists for weight loss?
These medications can lead to a significant reduction in appetite, a prolonged feeling of fullness after meals, and improved blood sugar control. Clinical trials have shown that participants using Semaglutide experienced an average weight reduction of about 15%.
Who are suitable candidates for weight loss injections?
Suitable candidates typically have a Body Mass Index (BMI) of 30 or higher, or a BMI of at least 27 with weight-related health issues like hypertension, type 2 diabetes, or obstructive sleep apnea.
What should candidates do before starting weight loss injection therapy?
Candidates should undergo a thorough health assessment to identify any contraindications, such as a history of pancreatitis or specific types of thyroid cancer. Consulting with a healthcare professional is essential to discuss potential benefits and risks.
What lifestyle changes are recommended for candidates considering weight loss injections?
Candidates are encouraged to adopt healthier habits, including dietary adjustments and regular physical activity, to enhance the effectiveness of the treatments and support ongoing management of obesity.
What challenges might individuals face when using weight loss injections?
Potential challenges include adherence to the treatment plan and financial concerns that may affect a patient's ability to maintain their weight loss journey. Understanding these challenges is important for those considering these therapies.
List of Sources
- Explore the Mechanism of Weight Loss Injections
- What’s next for GLP-1s? — Harvard Gazette (https://news.harvard.edu/gazette/story/2026/02/whats-next-for-glp-1s)
- GLP-1 medication changes may support long-term weight management (https://utsouthwestern.edu/newsroom/articles/year-2026/march-glp-1-medication-weight-management.html)
- GLP-1 Drugs and the Physiology of Metabolic Health (https://physiology.org/publications/news/the-physiologist-magazine/2026/march/glp-1-drugs-and-the-physiology-of-metabolic-health)
- medicalxpress.com (https://medicalxpress.com/news/2026-02-shot-glp-era-weight-loss.html)
- Identify Suitable Candidates for Weight Loss Injections
- GLP-1 Medications for Weight Loss: How to Get Started (https://yalemedicine.org/news/glp-1-medications-for-weight-loss-how-to-get-started)
- GLP-1 pills for weight loss are here. How will they change obesity care? (https://aamc.org/news/glp-1-pills-weight-loss-are-here-how-will-they-change-obesity-care)
- Pharmacologic Treatment of Overweight and Obesity in Adults - Endotext - NCBI Bookshelf (https://ncbi.nlm.nih.gov/books/NBK279038)
- Assess the Safety and Side Effects of Weight Loss Injections
- FDA Warns Novo Nordisk Over Possible Unreported Ozempic Side Effects, Deaths (https://forbes.com/sites/martinadilicosa/2026/03/10/fda-warns-novo-nordisk-over-potential-unreported-ozempic-side-effects-deaths)
- FDA: Novo Nordisk failed to report deaths of weight-loss drug patients (https://usatoday.com/story/news/investigations/2026/03/17/ozempic-novo-nordisk-wegovy-fda-deaths-reports/89184719007)
- FDA Warns Novo Nordisk of Unreported GLP-1 Side Effects (https://today.com/video/fda-warns-novo-nordisk-of-unreported-glp-1-side-effects-259112517983)
- emjreviews.com (https://emjreviews.com/gastroenterology/news/weighing-up-the-risks-gi-side-effects-of-semaglutide-vs-tirzepatide)
- Maximize Effectiveness of Weight Loss Injections
- The Crucial Role of Balanced Nutrition and Exercise with Weight Loss Medications. (https://news.cuanschutz.edu/health-and-wellness/the-crucial-role-of-balanced-nutrition-and-exercise-with-weight-loss-medications)
- Diet, exercise still important when taking weight-loss medication | Harvard T.H. Chan School of Public Health (https://hsph.harvard.edu/news/diet-exercise-still-important-when-taking-weight-loss-medication)
- As Demand for GLP-1 Pills and Shots Surges, Healthy Habits Are Still Key (https://usnews.com/news/health-news/articles/2026-03-23/as-demand-for-glp-1-pills-and-shots-surges-healthy-habits-are-still-key)
- Experts Recommend Healthy Lifestyle Changes Alongside GLP-1 Drug Use (https://usnews.com/news/health-news/articles/2025-07-16/experts-recommend-healthy-lifestyle-changes-alongside-glp-1-drug-use)
- Navigate the Process of Obtaining Weight Loss Injections
- medicalxpress.com (https://medicalxpress.com/news/2026-02-shot-glp-era-weight-loss.html)
- GLP-1 pills for weight loss are here. How will they change obesity care? (https://aamc.org/news/glp-1-pills-weight-loss-are-here-how-will-they-change-obesity-care)
- Weight-loss experts predict 5 major treatment changes likely to emerge in 2026 (https://foxnews.com/health/weight-loss-experts-predict-major-treatment-changes-likely-emerge-2026)
- 2026 is the year of obesity pills. Here's how they could reshape the GLP-1 market (https://cnbc.com/2026/01/10/2026-is-the-year-of-obesity-pills-from-novo-nordisk-eli-lilly-.html)
- Media Tip Sheet: Why 2026 Will Reshape Access to GLP-1 Weight Loss Drugs | Media Relations | The George Washington University (https://mediarelations.gwu.edu/media-tip-sheet-why-2026-will-reshape-access-glp-1-weight-loss-drugs)