Introduction
As obesity rates continue to rise, the need for effective weight loss solutions has never felt more pressing. Many individuals find themselves caught in a cycle of frustration, trying various methods that often lead to disappointment. Yet, there is hope on the horizon. The world of prescription weight loss medications is changing, offering new possibilities for those who have struggled with traditional approaches.
In this article, we explore the ten best prescription weight loss medications of 2023, shedding light on their effectiveness, how they work, and the potential benefits they can bring. With so many options available, it’s natural to wonder: how can you find the medication that truly aligns with your unique weight loss journey?
Innovative Medicine: Personalized Weight Loss Solutions
At in Lafayette, IN, we understand that dealing with excess body mass can be a challenging journey. Many individuals struggle with not just the physical aspects, but also the emotional toll it takes on their lives. That’s why we focus on that seamlessly blend natural and conventional medical care. This ensures that you receive a customized plan designed specifically for your unique health conditions, lifestyle, and goals.
Our comprehensive body reduction solutions encompass a variety of techniques, including:
- Low-carb diets
- The hCG diet
- The Innovative Protein program
Each of these is crafted to enhance the effectiveness of the best prescription 2023 while aligning with your overall health strategy. By concentrating on you as an individual, we aim not only to but also to promote , significantly improving your chances of success.
Healthcare experts emphasize that can lead to more lasting results, as they address the root causes of weight gain. show that when patients feel supported and understood, they are more likely to achieve their goals and maintain a healthier lifestyle. As Dr. Muhammad Ghanem notes, 'Surgery continues to be the most effective method for the treatment of obesity... with the greatest reduction and most enduring results so far.' This highlights the importance of in achieving lasting outcomes, reassuring you that you’re not alone on this journey.

Semaglutide: A Leading Prescription for Weight Loss
For many, the journey to can feel overwhelming and frustrating. The struggle with excess weight often leads to feelings of hopelessness, especially when traditional methods seem ineffective. This is where , emerges as the , serving as a beacon of hope.
Semaglutide, recognized as the , is a that has gained significant attention for its ability to promote effectively. when combined with lifestyle changes. Imagine the relief of finally seeing results after so much effort!
This medication works by mimicking the GLP-1 hormone, which plays a crucial role in regulating appetite and food intake. By reducing hunger and enhancing feelings of fullness, Semaglutide helps individuals regain control over their eating habits. Administered through , it serves as the for those struggling with .
Semaglutide is recommended for individuals with a , or those with a BMI of 27 who face weight-related health issues. It’s a supportive option that can make a real difference in your journey, providing the reassurance that you’re not alone in this fight.

Tirzepatide: The New Contender in Weight Loss Medications
Obesity can feel like an overwhelming challenge, affecting not just physical health but emotional well-being too. Many individuals struggle with managing their weight, often feeling frustrated and defeated in their efforts. This is where Tirzepatide, branded as Mounjaro, comes into play, offering a beacon of hope in the journey toward better health.
Tirzepatide represents a in weight management therapies. By specifically targeting two hormone receptors, GLP-1 and GIP, it effectively reduces appetite and promotes fat loss. can achieve an impressive average of around 20% over a 72-week period. This is not just a number; it reflects real change in people's lives. In fact, 68.5% of participants experienced a reduction of 10% or more, compared to only 34.5% in the placebo group who managed a decrease of 5% or more. Such results highlight the effectiveness of Tirzepatide, providing reassurance to those who may have felt hopeless in their journey.
Beyond just , Tirzepatide's dual-action mechanism also supports improved . This positions it as the for individuals who are facing the challenges of obesity. The , as it evaluates Tirzepatide in routine care settings over five years. This long-term study aims to transform , ensuring that patients receive the best possible support on their path to health.

Liraglutide: Effective for Diabetes and Weight Management
For many, managing weight can feel like an uphill battle. The struggle with obesity often brings feelings of frustration and helplessness. But there’s hope. Liraglutide, known as Saxenda for weight loss and Victoza for diabetes management, is regarded as one of the best prescription of 2023. This works by , allowing individuals to feel fuller for longer.
Imagine being able to enjoy meals without the constant worry of overeating. , which is considered one of the best prescription of 2023, can expect to shed an average of 8% of their body mass in the first year, especially when combined with a reduced-calorie diet and increased physical activity. This isn’t just a number; it represents a significant step towards a .
What’s more, Liraglutide is a , as it doesn’t increase the risk of hypoglycemia or weight gain. Administered through , it’s recommended for adults with a of 30 or higher. This makes it a viable option for those facing , including the .
While mild to moderate nausea can occur, this side effect often diminishes with continued use. The journey to better health can be daunting, but with Liraglutide, you’re not alone. This treatment offers a reliable path forward, supporting you every step of the way.

Phentermine: A Time-Tested Weight Loss Medication
Phentermine, an appetite suppressant, has been a trusted ally in since the 1950s. Many individuals struggle with hunger and cravings, which can make the journey to a healthier weight feel daunting. By stimulating the central nervous system, Phentermine effectively reduces hunger and enhances feelings of fullness, offering a sense of relief to those who feel overwhelmed by their appetite.
Clinical studies reveal that when Phentermine is combined with a low-calorie diet and regular physical activity, it can lead to a . For instance, one study showed that individuals using Phentermine achieved an average weight loss of about 4.5 kg to 8.4 kg over six months. At Innovative Medicine, we’ve seen firsthand how Phentermine can be a valuable part of our personalized . Our patients often share inspiring stories of their progress, supported by our that includes tailored diet and exercise plans.
While , it’s important to acknowledge , such as . This is why medical supervision during its use is crucial. Following recommended protocols can significantly impact results; reports indicate that nearly 40% of those who initially do not respond to treatment can achieve meaningful weight loss after extending their therapy.
As the landscape of evolves, Phentermine remains a reliable option and is recognized as one of the of 2023, especially when integrated into a at Innovative Medicine. We are committed to supporting our patients every step of the way, ensuring they feel confident and empowered in their journey toward better health.

Naltrexone-Bupropion: Combination Therapy for Weight Loss
Struggling with and persistent cravings can feel overwhelming. Many individuals find themselves caught in a cycle of , where cravings seem to take over, making it difficult to achieve their . This is where Naltrexone-Bupropion, known as Contrave, steps in as a supportive ally.
, while Bupropion, an antidepressant, helps reduce those nagging cravings. Together, they create a that not only but also enhances fat reduction results. Clinical studies reveal that patients using this can lose an average of about 4.23 kg (4.05% of total mass) after just six months, especially when paired with a balanced diet and regular exercise.
What’s even more encouraging is that 42.5% of participants experienced a loss of at least 5% of their mass, showcasing the effectiveness of this treatment. For those grappling with , the benefits are particularly significant, as .
In summary, for those looking to manage their body mass effectively. With its dual-action approach, it stands as a testament to innovative care, helping individuals and achieve their .

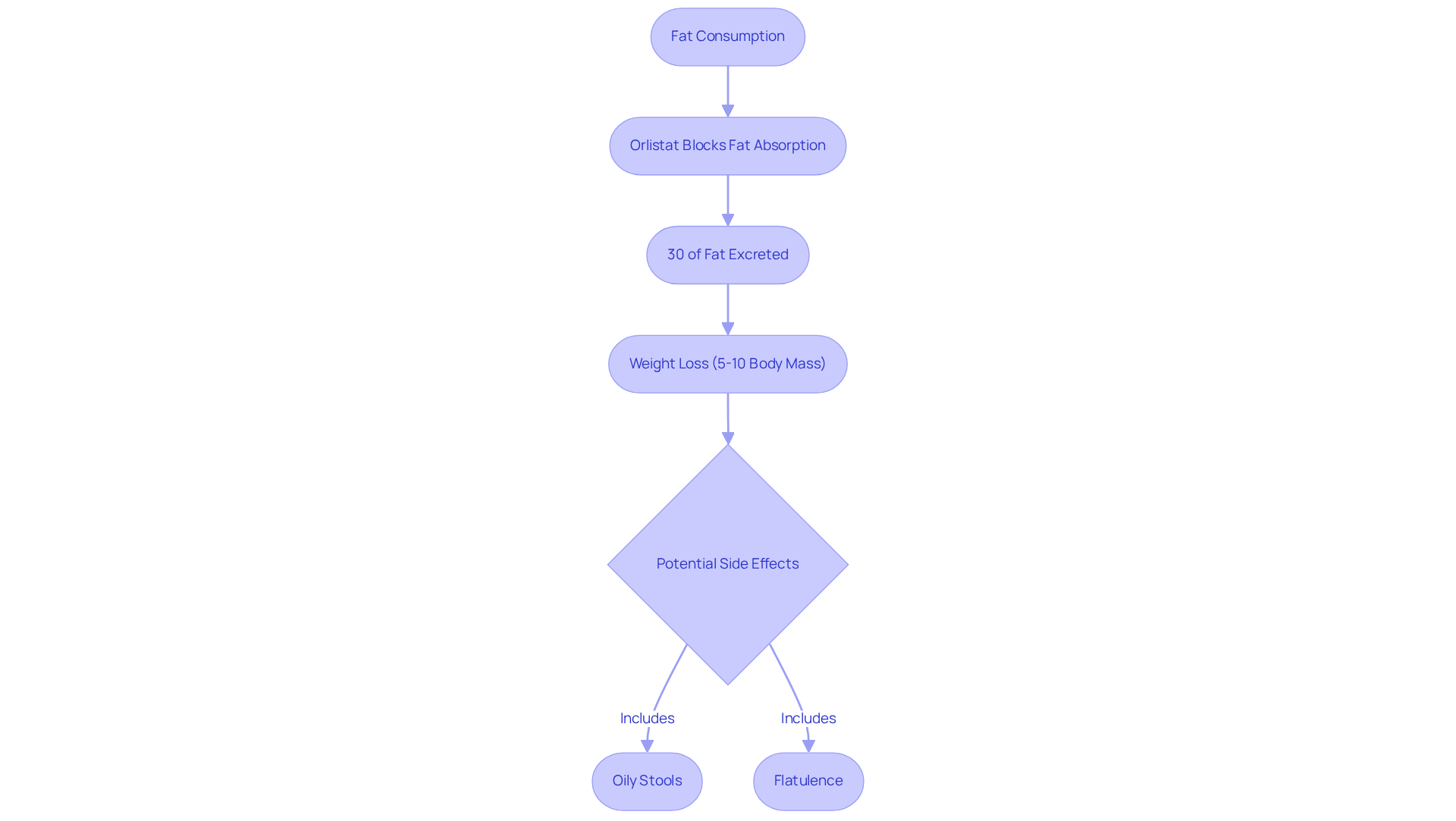
Orlistat: Fat Absorption Inhibitor for Weight Loss
Struggling with can be challenging, especially when dietary fats seem to sabotage your efforts. Many people find that despite their best intentions, the fats they consume can be absorbed by the body, making it harder to achieve their . This is where Orlistat comes in, being considered one of the of 2023 and a trusted ally in your journey toward a healthier you.
Orlistat, often referred to as the 2023 and known by the brand names Alli and Xenical, works as a lipase inhibitor that effectively blocks the enzymes responsible for breaking down fat in the intestines. By doing so, it allows about 30% of the fat you consume to be excreted rather than absorbed. Imagine the relief of knowing that you have a tool that can help you manage your more effectively.
Clinical studies have shown that individuals using Orlistat, recognized as the in 2023, alongside a reduced-calorie diet can lose between 5% to 10% of their body mass. This can be a significant step toward achieving your , providing not just physical benefits but also boosting your confidence and well-being.
However, it’s important to be aware of potential side effects. Some users may experience gastrointestinal issues, such as oily stools and flatulence. While these can be uncomfortable, understanding that they are a common response can help you navigate this journey with greater ease. Remember, you’re not alone in this, and with the right support and tools, you can achieve the results you desire.

Mounjaro: The Latest Innovation in Weight Loss Medications
For many, managing weight can feel like an uphill battle, often leading to frustration and disappointment. is not just a physical challenge; it can weigh heavily on one’s emotional well-being. Fortunately, there’s hope on the horizon with , a .
both GLP-1 and GIP receptors, which play a crucial role in regulating appetite and boosting metabolic function. Imagine being able to enjoy meals without the constant worry of overeating. that participants experienced an impressive average reduction of about 20% in body mass over a 72-week period. Specifically, those taking 5 mg saw a , while those on 10 mg and 15 mg achieved reductions of −19.5% and −20.9%, respectively. This isn’t just a statistic; it’s a .
Administered through a simple once-weekly injection, Mounjaro offers a convenient option for individuals struggling with or those who have found it difficult to lose weight with other treatments. The SURMOUNT-4 trial, which included 670 participants, highlighted that those who remained committed to Tirzepatide treatment continued to see progress, shedding an additional 5.5% of their mass compared to those on a placebo. This ongoing support can be a game-changer for many.
Like any treatment, Tirzepatide does come with some common side effects, including:
- nausea
- vomiting
- diarrhea
- constipation
However, these typically resolve over time, allowing individuals to focus on their journey toward better health. For anyone considering this treatment option, it’s essential to weigh these factors and consult with a healthcare provider. Mounjaro represents a significant step forward in and is regarded as the of 2023, offering hope and a reliable solution for those ready to embrace change.

Saxenda: Targeted Weight Management Medication
Managing body weight can often feel like an uphill battle, leaving many feeling overwhelmed and frustrated. The struggle with appetite and food intake is a common challenge, and it can be disheartening when efforts don’t yield the desired results. This is where Saxenda, an known for its active ingredient Liraglutide, steps in as a supportive ally in your journey.
Saxenda works by mimicking the , which plays a vital role in regulating appetite. Imagine being able to take control of your cravings and make healthier choices with greater ease. Clinical studies have shown that patients using Saxenda can achieve an of about:
- 10.88% for women
- 6.78% for men
This positive change is often most effective when combined with a lower-calorie diet and increased physical activity, creating a to weight loss.
Administered through daily injections, Saxenda is designed for adults with a body mass index (BMI) of 30 or higher, or those with a BMI of 27 or higher who face weight-related health issues. It’s reassuring to know that this treatment has been thoroughly evaluated, with a meta-analysis of 64 clinical trials confirming its effectiveness in promoting across diverse populations.
While Saxenda is a promising option, it’s important to be aware of potential side effects, including a rare risk of thyroid cancer and gastrointestinal issues. However, the benefits often outweigh the risks for many individuals seeking to improve their health. Since its for adults and in 2020 for children aged 12 and older, Saxenda has gained credibility in the medical community as a reliable treatment for .
In conclusion, if you’re looking for the best prescription 2023 to support you in navigating the challenges of , you’ve been searching for. With the right guidance and commitment, you can take meaningful steps toward a healthier future.

Zepbound: Emerging Medication for Weight Loss
For many, managing body weight can feel like an uphill battle, often leading to frustration and disappointment. , is emerging as one of the for those struggling with . Recently approved by the FDA, this innovative medication works by activating both GLP-1 and GIP receptors, helping to regulate appetite and improve metabolic health.
In clinical trials, particularly the impactful , participants have seen remarkable results. On average, individuals using Zepbound lost about over a 72-week period, translating to roughly 50 pounds. Even more encouraging, 64.6% of those involved achieved at least a 15% reduction in their mass. Notably, 32% of Tirzepatide users managed to shed at least 25% of their body weight, a significant improvement compared to just 16% for those taking Semaglutide.
Administered through a simple once-weekly injection, Zepbound is particularly beneficial for individuals facing obesity and is regarded as one of the best prescription of 2023 for those who have struggled to find success with other . While it’s essential to be aware of potential side effects, such as nausea and abdominal pain, the dual mechanism of action not only supports weight loss but also offers .
As you consider your options, remember that is crucial. They can help you determine the most suitable weight-loss medication tailored to your specific , ensuring you feel supported every step of the way.

Conclusion
The journey toward effective weight management can often feel daunting. Many individuals struggle with the complexities of weight loss, leading to feelings of frustration and hopelessness. However, the advancements in prescription medications for 2023 bring renewed hope and tailored solutions that can make a real difference. This article has explored a range of innovative weight loss medications, including:
- Semaglutide
- Tirzepatide
- Liraglutide
- Phentermine
- Naltrexone-Bupropion
- Orlistat
- Mounjaro
- Saxenda
- Zepbound
Each medication offers unique mechanisms and benefits, highlighting the importance of personalized treatment plans that cater to individual health needs and goals.
Key insights reveal that medications like Semaglutide and Tirzepatide have shown remarkable effectiveness in promoting significant weight loss. For those struggling with appetite control, options like Liraglutide and Phentermine provide reliable support. Furthermore, combination therapies such as Naltrexone-Bupropion illustrate the potential of innovative approaches to address emotional eating and cravings, which can often derail progress. The holistic strategies discussed, including diet and lifestyle adjustments, underscore the necessity of a comprehensive approach to weight management, enhancing the likelihood of sustained success.
As the landscape of weight loss medications continues to evolve, it’s crucial for individuals to consult healthcare professionals to determine the most suitable options tailored to their specific circumstances. Embracing these advancements can empower individuals to take control of their weight loss journeys, fostering not only physical health but also emotional well-being. The path to achieving a healthier future is within reach, and with the right support and resources, lasting change is possible.
Frequently Asked Questions
What is the approach taken by Innovative Medicine for weight loss solutions?
Innovative Medicine focuses on tailored treatment strategies that combine natural and conventional medical care, providing a customized plan that aligns with individual health conditions, lifestyles, and goals.
What types of body reduction solutions are offered at Innovative Medicine?
The body reduction solutions include low-carb diets, the hCG diet, and the Innovative Protein program, all designed to enhance the effectiveness of prescription weight loss medications.
What is Semaglutide and how does it work for weight loss?
Semaglutide, marketed as Wegovy, is a GLP-1 receptor agonist that promotes weight loss by mimicking the GLP-1 hormone, which regulates appetite and food intake. It reduces hunger and increases feelings of fullness, helping individuals manage their eating habits.
Who is Semaglutide recommended for?
Semaglutide is recommended for individuals with a BMI of 30 or higher, or those with a BMI of 27 who have weight-related health issues.
What is Tirzepatide and what benefits does it offer for weight loss?
Tirzepatide, branded as Mounjaro, is a weight management therapy that targets two hormone receptors (GLP-1 and GIP) to reduce appetite and promote fat loss. Clinical trials show an average weight loss of around 20% over 72 weeks.
What are the results of using Tirzepatide in clinical trials?
In clinical trials, 68.5% of participants using Tirzepatide experienced a weight reduction of 10% or more, compared to only 34.5% in the placebo group who managed a decrease of 5% or more.
How does Tirzepatide support metabolic health?
Tirzepatide's dual-action mechanism not only aids in weight loss but also supports improved metabolic health, making it a strong option for individuals facing obesity challenges.
What ongoing studies are being conducted for Tirzepatide?
The SURMOUNT-REAL program is an ongoing study evaluating Tirzepatide in routine care settings over five years, aiming to enhance obesity management and support for patients.
List of Sources
- Innovative Medicine: Personalized Weight Loss Solutions
- Weight-loss experts predict 5 major treatment changes likely to emerge in 2026 (https://foxnews.com/health/weight-loss-experts-predict-major-treatment-changes-likely-emerge-2026)
- Milwaukee - home (https://jsonline.com/press-release/story/157093/new-glp-1-therapy-program-for-medical-weight-loss)
- A new approach to weight loss and metabolic health puts personalized care and long-term results first (https://adventhealth.com/news/a-new-approach-weight-loss-and-metabolic-health-puts-personalized-care-and-long-term-results-first)
- An endocrinologist tried a new weight loss approach and it worked (https://sciencedaily.com/releases/2026/01/260116035317.htm)
- Semaglutide: A Leading Prescription for Weight Loss
- The ‘astounding’ rise of semaglutide — and what’s next for weight-loss drugs (https://nature.com/articles/d41586-026-00228-1)
- A Real-World Study of the Effectiveness and Safety of Semaglutide for Weight Loss - PMC (https://pmc.ncbi.nlm.nih.gov/articles/PMC11144277)
- Once-Weekly Semaglutide for Weight Management: A Clinical Review - PMC (https://pmc.ncbi.nlm.nih.gov/articles/PMC9272494)
- Clinical Insight on Semaglutide for Chronic Weight Management in Adults: Patient Selection and Special Considerations - PMC (https://pmc.ncbi.nlm.nih.gov/articles/PMC9807016)
- Tirzepatide: The New Contender in Weight Loss Medications
- Tirzepatide demonstrated significant and superior weight loss compared to placebo in two pivotal studies | Eli Lilly and Company (https://investor.lilly.com/news-releases/news-release-details/tirzepatide-demonstrated-significant-and-superior-weight-loss)
- Tirzepatide Once Weekly for the Treatment of Obesity | NEJM (https://nejm.org/doi/full/10.1056/NEJMoa2206038)
- Outlook for Obesity in 2026: From Consolidation to Acceleration (https://iqvia.com/locations/emea/blogs/2026/01/outlook-for-obesity-in-2026)
- Liraglutide: Effective for Diabetes and Weight Management
- Clinical trial results presented for liraglutide for weight management and diabetes (https://bioworld.com/articles/639986-clinical-trial-results-presented-for-liraglutide-for-weight-management-and-diabetes)
- Blockbuster weight loss drugs like Ozempic deliver big results but face big questions (https://sciencedaily.com/releases/2026/02/260211073033.htm)
- GLP-1 Weight-Loss Drugs Comparably Effective for Patients Across Age, Race, and Starting Weight | Johns Hopkins Bloomberg School of Public Health (https://publichealth.jhu.edu/2026/glp-1-weight-loss-drugs-comparably-effective-for-patients-across-age-race-and-starting-weight)
- Case Study: Use of GLP-1 Receptor Agonist in a Patient on Intensive Insulin Therapy - PMC (https://pmc.ncbi.nlm.nih.gov/articles/PMC4433075)
- Everything You Need to Know About Liraglutide: The Key to Weight Loss Success | Levity (https://joinlevity.com/posts/liraglutide)
- Phentermine: A Time-Tested Weight Loss Medication
- Body weight loss with phentermine alone versus phentermine and fenfluramine with very-low-calorie diet in an outpatient obesity management program: a retrospective study - PMC (https://pmc.ncbi.nlm.nih.gov/articles/PMC4053043)
- Three- and six-month efficacy and safety of phentermine in a Mexican obese population - PMC (https://pmc.ncbi.nlm.nih.gov/articles/PMC8295716)
- What to watch for in weight loss drugs in 2026 (https://nbcnews.com/health/health-news/weight-loss-drug-prices-2026-glp-1-pills-trumprx-what-expect-rcna249520)
- Naltrexone-Bupropion: Combination Therapy for Weight Loss
- FDA Approves New Weight Loss Treatment - Victor Valley News (https://vvng.com/fda-approves-new-weight-loss-treatment)
- Study Details | NCT03132571 | Naltrexone-Bupropion Versus Placebo-Bupropion for Weight Loss in Schizophrenia | ClinicalTrials.gov (https://clinicaltrials.gov/study/NCT03132571)
- The real‐world relationship between naltrexone/bupropion treatment and weight loss in Canada: A retrospective chart review (https://onlinelibrary.wiley.com/doi/10.1111/cob.12724)
- Safety and efficacy of naltrexone for weight loss in adult patients – a systematic review - PMC (https://pmc.ncbi.nlm.nih.gov/articles/PMC8314402)
- Mounjaro: The Latest Innovation in Weight Loss Medications
- Lilly's tirzepatide achieved up to 15.7% weight loss in adults with obesity or overweight and type 2 diabetes in SURMOUNT-2 | Eli Lilly and Company (https://investor.lilly.com/news-releases/news-release-details/lillys-tirzepatide-achieved-157-weight-loss-adults-obesity-or)
- Tirzepatide Once Weekly for the Treatment of Obesity | NEJM (https://nejm.org/doi/full/10.1056/NEJMoa2206038)
- Tirzepatide Enhances Weight Loss with Sustained Treatment but Discontinuation Leads to Weight Regain (https://news.weill.cornell.edu/news/2023/12/tirzepatide-enhances-weight-loss-with-sustained-treatment-but-discontinuation-leads-to)
- Blockbuster weight loss drugs like Ozempic deliver big results but face big questions (https://sciencedaily.com/releases/2026/02/260211073033.htm)
- Saxenda: Targeted Weight Management Medication
- Blockbuster weight loss drugs like Ozempic deliver big results but face big questions (https://sciencedaily.com/releases/2026/02/260211073033.htm)
- GLP-1 Weight-Loss Drugs Comparably Effective for Patients Across Age, Race, and Starting Weight | Johns Hopkins Bloomberg School of Public Health (https://publichealth.jhu.edu/2026/glp-1-weight-loss-drugs-comparably-effective-for-patients-across-age-race-and-starting-weight)
- Saxenda For Weight Loss: How Does It Work And Is It Safe? (https://forbes.com/health/weight-loss/saxenda-for-weight-loss)
- Zepbound: Emerging Medication for Weight Loss
- Tirzepatide outperforms semaglutide in weight loss clinical trial (https://news-medical.net/news/20250512/Tirzepatide-outperforms-semaglutide-in-weight-loss-clinical-trial.aspx)
- Study directly compares Zepbound and Wegovy for weight-loss results (https://foxnews.com/health/study-compares-zepbound-wegovy-weight-loss-direct-comparison)
- Zepbound (tirzepatide) showed superior weight loss over Wegovy (semaglutide) in complete SURMOUNT-5 results published in The New England Journal of Medicine | Eli Lilly and Company (https://investor.lilly.com/news-releases/news-release-details/zepbound-tirzepatide-showed-superior-weight-loss-over-wegovy)