Introduction
Many feel overwhelmed by the multitude of weight management options available today, often leaving them in search of a dependable solution. Semaglutide has shown great promise as a treatment that can help with weight loss and improve metabolic health by mimicking the natural hormones that control appetite and blood sugar levels. As new formulations and higher doses are introduced, many wonder what the optimal semaglutide dose is for effective weight management while ensuring safety and efficacy. This article will explore the latest insights on semaglutide dosing, offering clarity for those looking to take charge of their health.
Define Semaglutide: Purpose and Mechanism of Action
Managing weight and diabetes can feel overwhelming, leaving many searching for effective solutions. Semaglutide offers a promising path forward. This treatment works by mimicking a natural hormone that helps regulate your appetite and manage blood sugar levels, making it easier to feel in control of your health. By helping your body respond better to meals, semaglutide can reduce cravings and help you feel fuller for longer, making it easier to stick to your health goals. This comprehensive approach not only supports weight loss but also helps you regain control over your blood sugar, empowering you to lead a healthier life.

Contextualize Semaglutide: Importance in Weight Management and Metabolic Health
For many, the journey to a healthier weight can feel daunting and isolating, but there’s hope on the horizon. Semaglutide has emerged as a promising treatment for those struggling with excess body fat. Clinical trials reveal that this medication can lead to an average reduction of about 15% over 68 weeks, with some participants experiencing decreases of up to 20%. Excess weight can lead to serious health issues, leaving many feeling anxious about their future.
With new formulations available, patients can find effective solutions tailored to their needs. The recent endorsement of higher doses, like the 7.2 mg formulation, significantly enhances its effectiveness and prompts the inquiry of what is the highest semaglutide dose, making it a vital option for long-term management of body mass and metabolic health. Healthcare providers are committed to finding solutions that truly support individuals on their weight loss journey.
While the cost of treatment can be a concern, many find that investing in their health is worth it in the long run. The price of weight-loss pills starts at $149 a month for the lowest doses if paid out of pocket, which raises important considerations for many. Addressing obesity is not just a personal journey; it’s a collective effort that can lead to significant societal benefits. The overall expense of chronic conditions linked to obesity in the U.S. is projected at $1.71 trillion, underscoring the importance of innovative therapies in tackling this public health challenge.

Outline Dosage Guidelines: Recommended Schedules and Adjustments
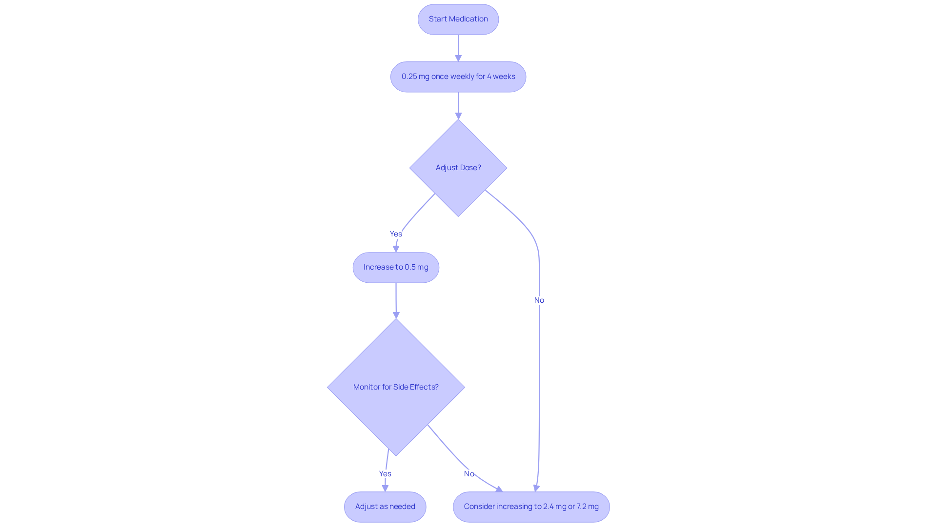
Starting a new medication can feel daunting, especially when it comes to finding the right dose for your needs. The dosing regimen for semaglutide typically begins with a low dose of 0.25 mg once weekly for the first four weeks. During this initial phase, your body gets a chance to adjust to the medication, helping to ease any discomfort you might feel.
After that, we’ll gently increase your dose to find the right balance for you, starting with 0.5 mg and if needed, moving up to what is the highest semaglutide dose of 2.4 mg per week. With the recent approval of the 7.2 mg dose, it prompts the question of what is the highest semaglutide dose, as this allows for even greater weight loss potential, especially for those who haven’t seen the results they hoped for with lower doses.
In the STEP UP trial, about one-third of participants taking the 7.2 mg dose achieved a weight loss of 25% or more, prompting the question of what is the highest semaglutide dose that can be effective. We’ll be right by your side, monitoring your progress and adjusting your dose to ensure you’re comfortable and responding well to the treatment.
While some patients experienced gastrointestinal issues, we’re committed to managing these effects carefully to keep you feeling your best. By tailoring the titration process to your unique needs, we can enhance the effectiveness of your treatment and support your journey toward lasting weight management success.

Discuss Side Effects and Considerations: Safety and Efficacy of Semaglutide Dosing
While semaglutide can be a helpful tool in managing health, it’s important to recognize that some patients may experience side effects that can be concerning. Common reactions include:
- gastrointestinal issues like nausea
- vomiting
- diarrhea
These often improve as your body adjusts to the medication. However, there are also more serious risks, such as:
- pancreatitis
- thyroid tumors
This is why we prioritize careful patient selection and continuous monitoring to ensure your safety. It’s important to understand that around 62% of patients may face side effects, which is why we encourage open communication about any unusual symptoms you might experience.
Furthermore, adopting a holistic wellness approach-integrating lifestyle changes such as diet and exercise-can enhance the benefits of semaglutide while helping to mitigate side effects. By embracing this approach, you can not only enhance the benefits of semaglutide but also safeguard your health and well-being.

Conclusion
Many individuals feel overwhelmed by the challenges of managing their weight and health, but there’s hope on the horizon with semaglutide. This treatment helps people take charge of their health, making it easier to reach and sustain their weight loss goals.
Clinical studies show that semaglutide can lead to an average weight reduction of 15% over 68 weeks, with even greater results for those using the newly approved 7.2 mg dose. We focus on personalized care, adjusting treatments to fit each person's needs while keeping a close eye on any side effects. This approach ensures that patients receive the most effective treatment tailored to their unique circumstances.
For many, semaglutide offers a new chance to tackle the challenges of weight management with renewed hope. As this treatment continues to evolve, it’s essential to stay informed about the latest recommendations and consider integrating lifestyle changes alongside medication. As we embrace these advancements, we can foster a healthier future for ourselves and our communities.
Frequently Asked Questions
What is semaglutide?
Semaglutide is a treatment that mimics a natural hormone to help regulate appetite and manage blood sugar levels.
How does semaglutide work?
It works by helping the body respond better to meals, reducing cravings, and promoting a feeling of fullness, which aids in weight management and blood sugar control.
What are the benefits of using semaglutide?
The benefits include supporting weight loss, reducing cravings, helping individuals feel fuller for longer, and regaining control over blood sugar levels.
Who can benefit from semaglutide?
Individuals managing weight and diabetes may find semaglutide particularly helpful in achieving their health goals.
How does semaglutide empower individuals in their health journey?
By aiding in appetite regulation and blood sugar management, semaglutide empowers individuals to feel more in control of their health and make healthier choices.
List of Sources
- Define Semaglutide: Purpose and Mechanism of Action
- Diabetes Dialogue: GLP-1 RA News & Updates in March 2026 | HCPLive (https://hcplive.com/view/diabetes-dialogue-glp-1-ra-news-updates-in-march-2026)
- GLP-1 Drugs and the Physiology of Metabolic Health (https://physiology.org/publications/news/the-physiologist-magazine/2026/march/glp-1-drugs-and-the-physiology-of-metabolic-health)
- APhA2026: GLP-1 Therapies Are Rewriting the Rules of Metabolic Disease | Pharmacy Times (https://pharmacytimes.com/view/apha2026-glp-1-therapies-are-rewriting-the-rules-of-metabolic-disease)
- Obesity treatment trends in 2026 and beyond - Drug Discovery World (DDW) (https://ddw-online.com/obesity-treatment-trends-in-2026-and-beyond-40289-202602)
- Outlook for Obesity in 2026: From Consolidation to Acceleration (https://iqvia.com/locations/emea/blogs/2026/01/outlook-for-obesity-in-2026)
- Contextualize Semaglutide: Importance in Weight Management and Metabolic Health
- The ‘astounding’ rise of semaglutide — and what’s next for weight-loss drugs (https://nature.com/articles/d41586-026-00228-1)
- Real-World Weight Loss Observed With Semaglutide and Tirzepatide in Patients with Overweight or Obesity and Without Type 2 Diabetes (SHAPE) - PMC (https://pmc.ncbi.nlm.nih.gov/articles/PMC12579654)
- Weight-loss treatment is on the verge of a dramatic shift – again | CNN (https://cnn.com/2026/03/19/health/weight-loss-drugs-glp-1)
- What’s New in Weight Loss 2026: Wegovy Pill, 7.2mg Dose, and Emerging Therapies | PrivateDoc | PrivateDoc® (https://privatedoc.com/resource-library/weight-loss/whats-new-weight-loss-2026)
- Weight Loss Outcomes Associated With Semaglutide Treatment for Patients With Overweight or Obesity - PMC (https://pmc.ncbi.nlm.nih.gov/articles/PMC9486455)
- Outline Dosage Guidelines: Recommended Schedules and Adjustments
- FDA Approves New Higher-Dose Version of Wegovy Shots (https://usnews.com/news/health-news/articles/2026-03-19/fda-approves-new-higher-dose-version-of-wegovy-shots)
- FDA Approves Higher-Dose Semaglutide Under Accelerated Review Program | Pharmacy Times (https://pharmacytimes.com/view/fda-approves-higher-dose-semaglutide-under-accelerated-review-program)
- Higher-Dose Semaglutide Approved Under New FDA Accelerated Review Process | AJMC (https://ajmc.com/view/higher-dose-semaglutide-approved-under-new-fda-accelerated-review-process)
- Discuss Side Effects and Considerations: Safety and Efficacy of Semaglutide Dosing
- The Risk Too Many People Are Taking With Ozempic (https://slate.com/technology/2026/03/ozempic-wegovy-semaglutide-side-effects-gastroparesis.html)
- FDA warns Novo Nordisk over unreported potential Ozempic side effects (https://cbsnews.com/news/fda-warns-novo-nordisk-unreported-potential-ozempic-side-effects)
- FDA Warns Novo Nordisk Over Possible Unreported Ozempic Side Effects, Deaths (https://forbes.com/sites/martinadilicosa/2026/03/10/fda-warns-novo-nordisk-over-potential-unreported-ozempic-side-effects-deaths)
- Results Outweigh Side Effects Among OzempicWegovy Users Study Says (https://powershealth.org/about-us/newsroom/health-library/2026/02/23/results-outweigh-side-effects-among-ozempicwegovy-users-study-says)
- FDA Warns GLP-1 Maker Over Failure to Properly Report Deaths, Strokes (https://medpagetoday.com/publichealthpolicy/fdageneral/120262)